IRANIAN ATTACKS IN THE STRAIT OF HORMUZ: BETWEEN THE USE OF FORCE, ARMED ATTACK AND GREY ZONE OPERATIONS AS A FORM OF ZAHHAKIAN LIMINAL MARITIME AGGRESSION
AUTHORS: Cristina Elena POPA TACHE[1] , Cătălin Silviu SĂRARU[2], Cecilia CIOCÎRLAN[3] , Filofteia REPEZ[4] , Mircea CARLAN[5]
Abstract
The Strait of Hormuz is critical to global energy security, which is most likely the reason for the geopolitical tensions that have turned into legal disputes at the intersection of jus ad bellum, the law of the sea and international responsibility. This article analyses maritime conduct attributed to Iran between 2019 and 2026, ranging from sabotage and drone or mine attacks on commercial vessels, to seizures, naval harassment, administrative conditions on transit and de facto toll-booth mechanisms, in order to assess when such acts constitute the use of force within the meaning of Article 2(4) of the UN Charter, when they may reach the threshold of self-defence within the meaning of Article 51, and how they fall within the category of grey-zone operations. On the one hand, from the perspective of the law of the sea, the regime governing passage through straits (UNCLOS Part III) is analysed, along with the tension between transit passage and Iran’s position as a signatory but non-ratifying state, as well as the practical consequences of challenging the customary nature of the regime. On the other hand, from the perspective of state responsibility, the article discusses the standards of attribution and the evidentiary obstacles specific to maritime incidents. On this basis, the article introduces the concept of liminal maritime aggression as a sub-threshold, repetitive and ambiguous form of coercion, designed to operate between legal categories, maximising strategic advantage without automatically triggering the regime of armed self-defence. The Zahhakian analogy is assigned a strictly heuristic and non-stigmatising role, accompanied by a methodological note regarding the use of motifs from classical Persian literature. The conclusions formulate options for a graduated response, with an emphasis on avoiding escalation and protecting crews and the marine environment.
Keywords: Strait of Hormuz, jus ad bellum, UNCLOS, transit passage, conflict grey zone, state responsibility, self-defence, domestic state protective measures, energy security, maritime coercion.
- Introduction
The Strait of Hormuz is both a narrow geographical corridor and a global legal framework: in 2024, approximately 20 million barrels of oil per day passed through this strait, accounting for around 20% of global petroleum product consumption, and its importance for LNG markets[6] , particularly in Asia, is confirmed by recent institutional data[7] .
In 2026, the reported military escalation and transit restrictions caused acute market disruptions, including communications to international maritime bodies and descriptions of a functional or politically conditioned closure of the passage[8] . From an economic perspective, any disruption to navigation in the Strait of Hormuz has effects that extend far beyond the Gulf region, through the rapid transmission of risk into oil prices and beyond. The rise in transit costs and the associated risk premiums for marine insurance are reflected in a chain reaction in production costs and inflation, particularly in the economies of Asia and Europe.
The research topic proposed in this article is threefold: (i) how, in jus ad bellum, the law distinguishes between the use of force and armed attack in maritime incidents, such as attacks on ships, mine-laying, drone attacks or hijackings; (ii) how the law of the sea, through the United Nations Convention on the Law of the Sea (UNCLOS) and international custom, influences the regime governing passage through straits and the (il)legality of blockades or tolls; (iii) how the conditions of attribution and proof, when referring to state responsibility, can transform the grey area into a zone of relative impunity or, conversely, into a field of countermeasures and graduated deterrence.
The terminological and conceptual novelty we are promoting is the concept of liminal maritime aggression, which can be defined as repetitive and ambiguous coercion, designed to remain between legal thresholds and to exploit the interstices between categories such as peace and war; the full application of Articles 2(4) and 51 of the UN Charter[9] ; the full applicability of transit passage versus its contestation, yet generating a cumulative strategic effect. To justify the notion of ‘liminal’, we draw upon the conceptual genealogy of van Gennep-Turner regarding the liminal state[10] , used here in a strictly methodological sense rather than in an anthropological sense applied to a state or cultures.
- Theoretical expositions
- Jus ad bellum, the prohibition of force and the threshold of armed attack
The general prohibition on the threat or use of force within the meaning of Article 2(4) of the UN Charter establishes the basic norm, whilst Article 51 recognises the inherent right to self-defence in the event of an armed attack, with the obligation to report immediately to the Security Council. The Declaration on Friendly Relations (Resolution 2625/1970) and the Definition of Aggression (Resolution 3314/1974) supplement this framework by consolidating a broad understanding of the non-use of force and by including provisions relevant to the maritime environment, such as the blockade of ports or coasts or attacks on maritime fleets[11] .
The case law of the International Court of Justice draws very useful methodological distinctions in the sense that not every breach of Article 2(4) automatically amounts to an armed attack; on the contrary, an armed attack is associated, in the Court’s terminology, with the most serious forms of the use of force, and the threshold is assessed on a scale and in terms of effect, referring to casualties, destruction, intensity, repetition and[12] .
By analogy, small-scale naval attacks may remain below the threshold, but cumulative effects count in assessing gravity, especially when the incident is part of a coherent series.
- Law of the Sea: the straits regime and the transit passage issue – Iran’s position
The United Nations Convention on the Law of the Sea (UNCLOS), Part III, establishes the regime of transit passage through straits used for international navigation, with the obligation on coastal states not to impede or suspend passage, as well as the obligation to publicise dangers to navigation. In legal terms, Oman has ratified UNCLOS, whilst Iran is listed in the UN database as a signatory (1982), without ratification.
In legal doctrine and practice, there is a genuine debate regarding the customary nature of transit passage and the implications of Iran’s position, including the invocation of the idea of quid pro quo and the application of the regime solely between contracting states.
Recent literature on the Strait of Hormuz and attacks or navigation shows that the right of transit passage applies in the area where the territorial seas of the states of the strait overlap and directly discusses the implications of the declaratory positions of Iran and Oman[13] .
Iranian national legislation, specifically the 1993 act on maritime zones, sets out conditions including, in certain interpretations, prior authorisation for certain categories of vessels military/submarines, whilst documents such as ‘Limits in the Seas’ highlight challenges to the conformity of such requirements with international navigation law[14] .
- The grey zone or sub-threshold coercion and strategic ambiguity
The concept of the grey zone is used to describe actions falling between peace and open armed conflict, characterised by ambiguity, limited means, graduated objectives and the avoidance of thresholds that would trigger a legitimate military response.
In the maritime domain, the literature on maritime grey zones generally examines tactics of incremental coercion and the governance issues of maritime security under UNCLOS, as well as the role of informal and regional arrangements. For the Strait of Hormuz, this framework is useful because many incidents—ranging from harassment and seizures with domestic justifications to administrative conditions—are designed to be coercive enough to have a strategic effect, yet ambiguous enough to fragment the response.
- State responsibility and attribution: thresholds of control and evidentiary difficulties
ARSIWA (ILC 2001) defines the elements of an internationally wrongful act and the rules of attribution with regard to state organs, authorised entities, persons or groups acting under instructions, direction or control, as well as the regime of countermeasures and the circumstances excluding wrongfulness, such as self-defence[15] .
As previously noted, in the case law of the International Court of Justice (ICJ), the standard of effective control when attributing conduct to a group was central to the Nicaragua case and subsequently confirmed in broad terms in cases such as Bosnia v. Serbia[16] , which raises the standard of proof when acting through intermediaries or deniable means.
In the law of the sea, the asymmetry of evidence depends on wrecks, fragments, AIS, satellite imagery, logs and expert reports, and precedents such as Corfu Channel[17] are frequently invoked to illustrate duties of care such as the notification of dangers and reasonable inferences from territorial control and the circumstances.
- Definition of the proposed concept: liminal maritime aggression
This is a general, working definition, according to which liminal maritime aggression is a pattern of repeated, coercive and legally ambiguous actions in the maritime domain, situated between (a) violations or abuses of navigation regimes and contested law-enforcement measures and (b) uses of force of sufficient intensity to automatically trigger armed self-defence.
It is a liminal definition because it operates on the threshold, exploiting uncertainties (custom vs treaty), the fragmentation of incidents (sub-threshold), attribution difficulties, and the economy of reaction dictated by the political and legal costs of escalation.
As a conceptual justification, it is worth noting that, in classical anthropology, liminality describes the transitional phase between states, conceptualised by Arnold van Gennep and elaborated by Victor Turner, more precisely that ‘betwixt and between’[18] .
In this article, the transfer is strictly heuristic in the sense that it does not culturalise the actors, but helps to name a legal-strategic state in which actors deliberately position themselves between categories to maximise freedom of action and minimise liability.
- Methodological note on the Zahhakian analogy and non-stigmatising language
In the Iranian tradition, the figure of Zahhak (Żaḥḥāk/Aži Dahāka) appears in mythology and in the Shahnameh as the personification of tyranny and a predatory regime, being, importantly, an internal critique of despotism and not a stereotype about Iranians as a people[19] . Consequently, the term ‘Zahhakian traits’ is used here as a controlled metaphor for coercive gradualism, the maintenance of a state of vulnerability, and the repeated feeding off small concessions such as taxes, selective permissions, and friction, without attributing moral attributes to a culture or a collective identity.
- Methodology
Methodologically, the article combines doctrinal analysis, treaty texts, customary law and case law with a case-study analysis of relevant maritime incidents from recent years (2019–2026). The factual framework is drawn from UN documents ranging from letters to reports to the Security Council; institutional communications from military, government and industry bodies such as shipping operators; credible media sources and tracking data, treated as probable accounts and marked as such where attribution is disputed, as the events are very recent and there has not been sufficient time for specialist literature to develop. The selection criteria are legal relevance to the passage through straits and freedom of navigation, the thresholds of Article 2(4) and Article 51, attribution issues regarding state naval forces, intermediary actors, mines and drones, and state reactions such as protests, escort coalitions, G7 statements, IMO forums, etc.
Limitations arise from cases of active conflict as at the beginning of 2026, where events may be evolving and full attribution depends on classified evidence or non-public technical investigations. Therefore, the legal analysis distinguishes between conduct claimed by official actors, political attributions, technical facts that are relatively stable in terms of date, location or consequences, and legal classifications that depend on the aforementioned factors.
- Factual context
Before assessing legal thresholds, it is useful to examine the evolution of incidents, which begin with a transition from discrete episodes such as sabotage/attacks on ships and hijackings, to a complex regime of coercion and conditioning of transit, including in 2026, when selective permissions, vetting procedures and, in some accounts, de facto payments and tolling are described[20] .
At the time of writing, recent opinion literature points to a possible reconfiguration of the regional order in the Strait of Hormuz area (Figure 1[21] ), against the backdrop of the escalating conflict between Iran and the US-Israel alliance and the increasingly evident limitations of security guarantees provided by external actors[22] .

Figure 1: The Strait of Hormuz
It is argued that the littoral states, particularly those within the Gulf Cooperation Council (GCC), together with Iran, would have the opportunity to build an autonomous regional security mechanism capable of stabilising maritime traffic and reducing the risk of a unilaterally imposed order. In this context, attention is drawn both to the legal vulnerability of the strait, evident in the absence of a specific conventional regime, and to the need to institutionalise a regional mechanism, possibly through a dedicated treaty, which would strengthen collective security and restore control over this strategic point to local actors, whilst avoiding the perpetuation of dependence on the intervention of the great powers.
But let us return to May 2019, when four commercial vessels were damaged near Fujairah, and a subsequent report to the Security Council described the operation as sophisticated and coordinated, most likely carried out by a state actor, without publicly naming the perpetrator[23] . Subsequently, in June 2019, two oil tankers were attacked in the Gulf of Oman, in the vicinity of the routes to and from the straits, the incident being followed by divergent political attributions and an escalation of regional maritime risks.
In July 2019, the Stena Impero incident (boarding and seizure in the Strait) prompted further communications to the UN and reactions from the British government, with London characterising it as a serious and escalating threat to freedom of navigation[24] .
In 2021, incidents of harassment and tense naval encounters continued in the vicinity of the Strait, as described in press releases and maritime security reports[25] .
Furthermore, in 2023, seizures of commercial vessels were reported, including the Niovi whilst transiting the strait, according to an official statement from a US naval unit. During the same period, the Advantage Sweet was seized in adjacent waters, and reports indicate a link to legal and sanctions-related disputes, such as confiscation measures or court orders in other jurisdictions, highlighting the interplay between law enforcement, retaliation and strategic coercion[26] .
In April 2024, the MSC Aries was seized in the Strait; the operator confirmed the date and that the vessel was transiting through international waters, and international reactions included calls for its release and concerns regarding the safety of the crew[27] .
In 2025, incidents of seizure and forced entry into Iranian waters continued to be reported by media sources and agencies, against a regional backdrop in which maritime disputes had also been brought before the International Maritime Organisation as a political-technical forum[28] .
Recently, in 2026, multiple sources described a severe escalation following attacks on ships in Gulf waters, near the strait, a drastic reduction in transit, and Iranian communications to the UN/IMO regarding passage permits for non-hostile or non-enemy-linked vessels, as well as attempts to formalise a de facto verification and toll regime.
Although the factual picture is dynamic, these elements are sufficient to test the central hypothesis that the Strait of Hormuz functions as a zone of sub-threshold coercion that can intermittently escalate towards the use of force or even armed attack.
All these events have been included in Figure 2[29] , representing a timeline of their occurrence.
Figure 2: Chronological sequence of events that have escalated recently
in the Strait of Hormuz
- Legal analysis
- When does maritime coercion become the use of force within the meaning of the UN Charter
The use of force typically covers military acts between states. In the maritime domain, striking a commercial vessel with explosives, drones or projectiles often causes damage comparable to that of armed attacks on civilian targets and is, by its very nature, more easily classified as the use of force than, for example, a disputed inspection or mere harassment[30] .
However, the grey area complicates matters, as the seizure of a vessel may be presented as law enforcement in cases of smuggling or maritime violations, yet may function as political coercion; furthermore, dangerous manoeuvres and intimidation may constitute a threat of force or, under certain conditions, a limited use of force, without crossing the threshold of an armed attack. Added to these are the imposition of tolling or vetting, which is not force as such, but constitutes a breach of navigation regimes and may accompany or pave the way for future uses of force.
In 2026, for example, public statements regarding selective or non-hostile ship permits and administrative conditions imposed on the IMO/UN are not, in themselves, a force to be reckoned with, but may become part of a coercive framework through transit restrictions, combined with attacks on ships, and, of course, may produce a blockade effect, thereby bringing the discussion under Article 2(4) and even constituting an act of aggression within the meaning of the enumerations in Resolution 3314, such as for a blockade[31] . From an economic perspective, such practices contribute to the distortion of maritime and energy markets, affecting the predictability of the global supply chain. Therefore, sub-threshold maritime coercion functions as an indirect instrument of economic influence, with effects comparable, in certain situations, to those of economic sanctions.
- The threshold of armed attack and the cumulative effect argument
Article 51 provides for the existence of an armed attack for the purposes of self-defence. In ICJ case law, the analysis focuses on gravity and attribution to the state, as evidenced by the Oil Platforms case, where the Court held that self-defence would be possible only if the US had been the victim of an armed attack attributed to Iran, and only then if the response had met the requirements of necessity and proportionality; furthermore, the Court was stringent regarding the evidence of Iran’s responsibility for attacks on vessels[32] .
In a typical Hormuz scenario, a single incident, even a collision without human casualties, may fall below the threshold of an armed attack, but a coherent series of attacks, particularly involving casualties, fires, sinkings, massive disruptions and an intention to block, may trigger the argument of cumulative gravity, a discussion present in the specialist literature against the backdrop of the Oil Platforms and Nicaragua interpretations[33] .
However, in 2026, reports of repeated attacks on several vessels, as well as of mines and projectiles, coupled with the collapse of transit, provide – if proven – a picture that is more closer to the high thresholds, particularly if the intention and the effect of a general interdiction are demonstrated. However, even then, any classification as an armed attack remains dependent on two conditions, namely material gravity and attribution to a state in accordance with the standards of international responsibility.
- Passage through straits: transit passage, non-suspension and the dispute over custom
Under the UNCLOS regime, coastal states ‘shall not impede transit passage’ and ‘there shall be no suspension’ thereof[34] .
The practical dispute in the Strait of Hormuz is not merely about rules, but, above all, about applicability, since Iran is a signatory that has not ratified the convention and has put forward positions according to which transit passage is a matter to be agreed between states parties, not a general customary rule[35] .
Recent literature on the Strait of Hormuz and attacks on ships emphasises that, regardless of the dispute over customary law, there are clear obligations against unjustified blockades; however, in practice, the grey area exploits precisely the difference between having a formal right of passage and having an effective, immediate and non-escalatory mechanism to enforce it[36] .
With regard to tolls, recent discussions in 2026 have highlighted the constraints associated with straits and crossings, along with the general view that tolls cannot be levied solely for the right of way, except for specific services; reports of a toll-booth-style system are, for this very reason, legally controversial[37] .
- Self-defence and graduated responses: necessity, proportionality, reporting
Even if an affected state were to consider that an armed attack exists, the right to self-defence is conditional upon necessity and proportionality and upon reporting to the Security Council. In the maritime context, this means that a military response, such as striking platforms or installations, is unlawful if it is not closely linked to repelling the attack and if it does not meet the proportionality test, as highlighted in Oil Platforms.
An important corollary for the grey zone is that states generally have significant scope for non-force responses, such as diplomatic protests, retaliation, sanctions, non-forceful countermeasures, judicial/arbitral proceedings, measures to protect navigation and escort. This range of options is relevant precisely because many incidents remain below the threshold of Article 51, , and the use of force may be legally risky and strategically costly[38] .
However, Iran cannot act in a manner contrary to the codified or customary rules of international society. Moreover, most authors are of the view that international society effectively means the UN, by virtue of its universality[39] .
- The intersection with the law of armed conflict at sea: neutrality, straits, blockade
In situations of armed conflict, the law of armed conflict at sea and the law of neutrality become relevant.
The San Remo Manual explicitly provides that the rights of transit passage and archipelagic sea lanes passage applicable in peacetime continue to apply during armed conflict and that neutral states may not suspend or impede transit passage[40] .
By contrast, the law of war in the naval sphere permits blockades, but only under strict conditions regarding effectiveness, notification and compliance with certain humanitarian constraints. Consequently, any attempt to close the Strait of Hormuz in the event of a conflict raises a number of issues, including whether the blockade would meet the requirements of LOAC ([41] ) and how this claim can be reconciled with the rights of passage through straits and with obligations towards neutral states and merchant vessels.
- Responsibility and attribution. The legal chain from the act to attribution and consequences
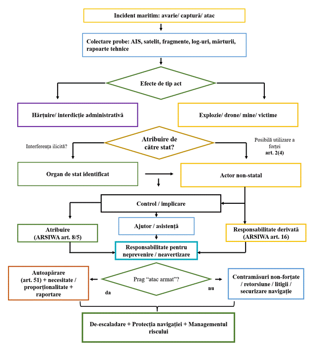
Under the ARSIWA framework, it is not sufficient for an act such as an explosion, a seizure or a mine to occur; rather, it is necessary to establish (a) the attribution of the conduct to a state and (b) the breach of an international obligation. Only then are the consequences or effects discussed, such as reparation, cessation, guarantees of non-repetition, countermeasures and, where applicable, self-defence. In the Strait of Hormuz, attribution lies at the heart of the grey zone and, consequently, even if the effect is severe, actors may operate through paramilitary units, through intermediaries, through deniable systems such as unmarked mines, unclaimed drones, or through administrative procedures that disguise coercion as law enforcement.
In ARSIWA terms (Figure 3), attribution is relatively straightforward when state bodies (state naval forces) or authorised entities are acting.
Conversely, when operating through non-state groups and actors, the issue shifts to control through instructions, direction, effective control, or to forms of indirect involvement through aid, assistance, direction, control, coercion, etc. The ICJ case law in Nicaragua and in the Genocide case (Bosnia v. Serbia) cited above[42] is relevant to defining the threshold of control and to the Court’s reluctance to attribute control without sufficiently solid evidence. To this we add the Corfu Channel case[43] , which is instructive for situations where direct evidence is lacking, but territorial control and the circumstances may support inferences regarding knowledge and the duty to notify and exercise due diligence.

Figure 3: A model devised by the authors, reflecting the structure of ARSIWA ( e attributions and derivative liability) and ICJ case law on control and standards of proof, as well as the distinction between Article 2(4) and Article 51 and the options for a graduated response
- Response policies and recommendations
In practice, effective responses to sub-threshold maritime coercion must avoid the binary trap of diplomacy or war[44] .
The literature on the grey zone emphasises precisely the need for institutional intermediate force capabilities[45] , such as legal, economic and operational instruments designed to respond gradually, without automatic escalation.
In the area of maritime security, states have established cooperation and surveillance mechanisms, such as the International Maritime Security Construct, formed in 2019, with its institutional continuity subsequently confirmed[46] , and the European initiative EMASoH, which has included an operational military component since 2020[47] , aimed at situational awareness and deterrence through presence.
In the context of international forums, the International Maritime Organisation (IMO) acts in these situations as a platform for dispute resolution, noting that in 2025, Iran and Israel exchanged accusations within the IMO regarding the security of maritime routes, which indicates both the politicisation and the usefulness of the IMO as a platform for warnings, technical standards and coordination. In 2026, communications or reports on the conditions of passage and the safety of navigation were presented as justifications, whilst critics cited incompatibility with the principles of passage through straits.
Practical and realistic, the recommendations are grouped into three complementary tiers, beginning with the clearest possible attribution and sufficient public evidence. States and industry actors should institutionalise the chain of attribution comprising the corroboration of AIS data[48] , satellite information , forensic analysis, independent expert assessments and transparency standards, in order to reduce the scope for plausible deniability and to support proportionate countermeasures and, as a last resort, arguments of self-defence. The Corfu Channel and Oil Platforms cases show that, in the absence of convincing evidence, even a serious incident may not result in firm legal consequences against the alleged perpetrator state. In most grey-zone situations, the instruments most compliant with the law and least likely to escalate are protests, retaliations, targeted sanctions, non-coercive countermeasures (ARSIWA), and disputes (arbitration), to which are added measures to secure transit such as escort, MDA[49] . All of these are also in line with international practice of avoiding escalation when the threshold of Article 51 has not clearly been reached. The economic impact of these disruptions is amplified by the concentrated nature of global energy flows, which means that any disruption in the Strait of Hormuz has disproportionate effects on international markets.
Given the importance of Hormuz for oil and LNG, the response must also include energy resilience policies ranging from coordinated releases from reserves and route diversification to demand management, as well as safety standards and coordination with the IMO. Data from the IEA (International Energy Agency) and EIA (U.S. Energy Information Administration) and market responses in 2026 (including references to reserves and disruptions) show how quickly maritime risk translates into economic shock, which once again highlights the importance of multilateral risk governance and the reduction of energy externalities. In contexts of regional crises with global effects, states will also initiate legal and administrative measures to mitigate the effects on the domestic market, such as, but not limited to, declaring a state of crisis in the market for crude oil and/or petroleum products and establishing measures to protect the economy and the population during the crisis[50] .
We note that IEA and EIA data are widely used in academic research, geopolitical analysis and public policy-making, due to their standardised, verifiable and internationally comparable nature. They consist of sets of empirical data on global energy production, consumption and flows, particularly oil and natural gas, as well as assessments of energy security and the vulnerability of strategic maritime routes. In analyses of the Strait of Hormuz, these data are essential for quantifying the volume of energy traffic, highlighting the dependence of global markets on this chokepoint, and underpinning assessments of the potential impact of disruptions on international economic stability[51] .
The details of this section are summarised in Tables 1 and 2 below.
Table 1: Comparison prepared by the authors regarding legal thresholds (indicative), summarising the UN Charter and ICJ case law on thresholds, supplemented by ARSIWA for the countermeasures level
| Level | Type of conduct (examples) | Legal threshold | Typical consequences |
| Unlawful interference by force | Administrative restrictions; contested seizures; de facto tolling; AIS constraints | Violations of the law of the sea or international obligations; does not automatically trigger Article 51 | Protest; retaliation; non-coercive countermeasures; litigation/arbitration; protective measures (escort) |
| Use of force (Article 2(4)) | Drone strikes, mines, projectiles against ships; attacks on installations | Prohibition of the use of force (UN Charter) | Condemnation; international liability; countermeasures; possibility of limited defensive reactions |
| Armed attack (Art. 51) | Serious attacks, causing major casualties/destruction, attributable to the state; possible accumulation | High threshold based on gravity, attribution, necessity and proportionality | Self-defence; reporting to the Security Council; high risk of escalation |
Table 2: State and institutional practice (selection made by the authors), and the facts in the table are documented through UN letters, institutional communiqués and press reports on the IMO/UN and coalition practices.
| Episode | Reactions / practice | Legal and political significance |
| 2019 (May–July): damage/attacks + Stena Impero | Communications to the UN Security Council; UK government reactions; increased focus on freedom of navigation | Using the UN as a forum; securitisation of the strait; pre-escort coalitions |
| 2020–2023: harassment and seizures | Consolidation of IMSC-type architectures; emergence of EMASoH | ‘Sub-war’ response: presence, MDA, deterrence |
| 2024: MSC Aries | Public calls for release; operator communications; state reactions | Protection of crews; emphasis on the legality of catches in international waters |
| 2025: disputes at the IMO | Iran–Israel narrative clash at the IMO | Politicisation of the IMO vs coordinating role; ‘lawfare’ |
| 2026: transit conditions and ‘toll booths’ | Communication to the UN/IMO; international debates (including UN projects/negotiations) | Stress test of UNCLOS/neutrality; blockade/restriction logic |
- Conclusions
An analysis of relevant events from 2019–2026 suggests that the Strait of Hormuz is an area where the law is being tested through various violations and the calculated exploitation of thresholds and ambiguities.
In jus ad bellum, the invocation of Article 51 depends strictly on gravity and attribution, and the Oil Platforms case demonstrates how difficult it is to justify forced self-defence in the absence of a solid body of evidence and a clear ‘ ’ link—including causality—between the attack and the response. In the law of the sea, even though there are serious disputes regarding the customary nature of transit passage and Iran’s status as a signatory that has not ratified the convention, the de facto closure or taxation of passage remains, in principle, at odds with UNCLOS and with the logic of non-suspension of passage through international straits.
Essentially, the concept of liminal maritime aggression captures precisely this pattern whereby repetitive and fragmented coercion is designed to straddle legal classifications and maximise legal and political room for manoeuvre. The Zahhakian analogy is attributed with the heuristic function of rendering the logic of gradualism intelligible, being that very element which Persian culture itself preserves within its critical canon of tyranny as a central reference point.
Bibliography
- Act on the Maritime Zones of the Islamic Republic of Iran in the Persian Gulf and the Sea of Oman, adopted on 2 May 1993, text transmitted to the United Nations, https://www.un.org/depts/los/LEGISLATIONANDTREATIES/PDFFILES/IRN_1993_Act.pdf, accessed on 6 April 2026.
- Bergaust, Julie Celine, and Stig Rune Sellevåg. 2024. “Improved Conceptualising of Hybrid Interference below the Threshold of Armed Conflict.” European Security 33 (2): 169–95. doi:10.1080/09662839.2023.2267478.
- Charter of the United Nations. Adopted in San Francisco on 26 June 1945. Entered into force on 24 October 1945. https://www.un.org/en/about-us/un-charter. Accessed on 5 April 2026.
- Danish Ministry of Defence, “European Maritime Awareness in the Strait of Hormuz (EMASOH),” accessed 6 April 2026, https://www.fmn.dk/en/topics/operations/ongoing-operations/hormuz/.
- Declaration on Principles of International Law concerning Friendly Relations and Cooperation among States. Adopted by the United Nations General Assembly in Resolution 2625 (XXV), 24 October 1970. https://digitallibrary.un.org/record/202170. Accessed 5 April 2026.
- Definition of Aggression. Adopted by the United Nations General Assembly in Resolution 3314 (XXIX), 14 December 1974. https://legal.un.org/avl/ha/da/da.html. Accessed 6 April 2026.
- Dunn, Candace, and Justine Barden. “Amid regional conflict, the Strait of Hormuz remains critical oil chokepoint.” U.S. Energy Information Administration (EIA), 16 June 2025. https://www.eia.gov/todayinenergy/detail.php. Accessed 6 April 2026.
- Emami, Sina. “A new regional order for the Strait of Hormuz.” Al Jazeera, 6 April 2026. https://www.aljazeera.com/opinions/2026/4/6/a-new-regional-order-for-the-strait-of-hormuz. Accessed 5 April 2026.
- Garwood-Gowers, Andrew. “Case Concerning Oil Platforms (Islamic Republic of Iran v United States of America): Did the ICJ Miss the Boat on the Law on the Use of Force?” Melbourne Journal of International Law 5 (2004). https://law.unimelb.edu.au/__data/assets/pdf_file/0005/1680431/Garwood-Gowers.pdf. Accessed 5 April 2026.
- Hughes, Geraint. 2020. “War in the Grey Zone: Historical Reflections and Contemporary Implications.” Survival 62 (3): 131–58. doi:10.1080/00396338.2020.1763618.
- International Court of Justice. Application of the Convention on the Prevention and Punishment of the Crime of Genocide (Bosnia and Herzegovina v. Serbia and Montenegro). Judgment of 26 February 2007. Reports of Judgments, Advisory Opinions and Orders (2007): 43–240. https://www.icj-cij.org/public/files/case-related/91/091-20070226-JUD-01-00-EN.pdf. Accessed 5 April 2026.
- International Court of Justice. Case Concerning Oil Platforms (Islamic Republic of Iran v. United States of America). Separate Opinion of Judge Bruno Simma. Judgment of 6 November 2003. I.C.J. Reports 2003. https://icj-web.leman.un-icc.cloud/sites/default/files/case-related/90/090-20031106-JUD-01-10-EN.pdf
- International Court of Justice. Corfu Channel (United Kingdom of Great Britain and Northern Ireland v. Albania). Judgment of 9 April 1949. Reports of Judgments, Advisory Opinions and Orders (1949): 4–35. https://www.icj-cij.org/public/files/case-related/1/001-19490409-JUD-01-00-EN.pdf. Accessed 5 April 2026.
- International Court of Justice. Military and Paramilitary Activities in and against Nicaragua (Nicaragua v. United States of America). Judgment of 27 June 1986 (Merits). Reports of Judgments, Advisory Opinions and Orders (1986): 14–150. https://www.icj-cij.org/public/files/case-related/70/070-19860627-JUD-01-00-EN.pdf. Accessed 5 April 2026.
- International Court of Justice. Oil Platforms (Islamic Republic of Iran v. United States of America). Judgment of 6 November 2003. Reports of Judgments, Advisory Opinions and Orders (2003): 161–—. https://www.icj-cij.org/public/files/case-related/90/090-20031106-JUD-01-00-EN.pdf. Accessed 5 April 2026.
- International Institute of Humanitarian Law, San Remo Manual on International Law Applicable to Armed Conflicts at Sea, 12 June 1994, https://ihl-databases.icrc.org/assets/treaties/560-IHL-89-EN.pdf.
- LaGrone, Sam, ‘UPDATED: U.S. Ships Fired Shots to Warn Off 13 Iranian Fast Boats Harassing U.S. Guided Missile Sub, Warships,’ USNI News, 10 May 2021, https://news.usni.org/2021/05/10/u-s-ships-fired-shots-to-warn-off-13-iranian-fast-boats-harassing-u-s-guided-missile-sub-warships, accessed 6 April 2026.
- Leimbach, Jr., Wendell B., and Susan D. Levine. 2021. “Winning the Gray Zone: The Importance of Intermediate Force Capabilities in Implementing the National Defense Strategy.” Comparative Strategy 40 (3): 223–34. doi:10.1080/01495933.2021.1912490.
- Lott, A., & Kawagishi, S. (2022). The Legal Regime of the Strait of Hormuz and Attacks Against Oil Tankers: Law of the Sea and Law on the Use of Force Perspectives. Ocean Development & International Law, 53(2–3), 123–146. https://doi.org/10.1080/00908320.2022.2096158
- Lott, Alexander, and Shin Kawagishi. 2022. “The Legal Regime of the Strait of Hormuz and Attacks Against Oil Tankers: Law of the Sea and Law on the Use of Force Perspectives.” Ocean Development & International Law 53 (2–3): 123–46. doi:10.1080/00908320.2022.2096158.
- McHugh, David, and Jon Gambrell. “Iran Starts to Formalise Its Chokehold on the Strait of Hormuz with a ‘Toll Booth’ Regime.” Associated Press News. 27 March 2026. https://apnews.com/article/iran-hormuz-shipping-tolls-china-de5159966cde7de7b964b3c2c67eec07
- Mediterranean Shipping Company. “MSC Aries Incident Update.” 16 April 2024. https://www.msc.com/en/newsroom/customer-advisories/2024/april/msc-aries-incident-update. Accessed 5 April 2026.
- Oral, Nilufer. “Transit Passage Rights in the Strait of Hormuz and Iran’s Threats to Block the Passage of Oil Tankers.” American Society of International Law. ASIL Insights, vol. 16, no. 16, 3 May 2012. https://www.asil.org/insights/volume/16/issue/16/transit-passage-rights-strait-hormuz-and-iran%E2%80%99s-threats-block-passage. Accessed 5 April 2026.
- Pardesi, Rajveer Singh, Mrinmay Dey and Michelle Nichols. “Iran tells UN: ‘non-hostile’ ships can transit Strait of Hormuz.” Reuters. 24 March 2026. https://www.reuters.com/world/middle-east/iran-says-non-hostile-ships-can-transit-strait-hormuz-ft-reports-2026-03-24/. Accessed 5 April 2026.
- Responsibility of States for Internationally Wrongful Acts, adopted by the International Law Commission in 2001 and annexed to Resolution 56/83 of the United Nations General Assembly of 12 December 2001, https://legal.un.org/ilc/texts/instruments/english/draft_articles/9_6_2001.pdf. Accessed 6 April 2026.
- Ringmar, Erik. “Recognition and the Origins of International Society.” In Recognition, Conflict and the Problem of Global Ethical Community, edited by Shannon Brincat. London: Routledge, 2015. https://doi.org/10.4324/9781315720494.
- Romania. Government Emergency Ordinance No. 19/2026 on the declaration of a crisis situation in the crude oil and/or petroleum products market, namely petrol and diesel, and on the introduction of measures to protect the economy and the population during the crisis, as well as amending Government Emergency Ordinance No. 12/2026 on measures applicable to domestic customers in the natural gas market during the period 1 April 2026–31 March 2027. Official Gazette of Romania, Part I, No. 237, 26 March 2026.
- Saul, Jonathan. “Iran and Israel trade accusations at UN shipping agency over sea lanes.” Reuters. 18 June 2025. https://www.reuters.com/world/middle-east/iran-israel-trade-accusations-un-shipping-agency-over-sea-lanes-2025-06-18/. Accessed 5 April 2026.
- Skjærvø, Prods Oktor, James R. Russell and Djalal Khaleghi-Motlagh. “Aždahā.” Encyclopaedia Iranica. Vol. III, fasc. 2 (1987): 191–205. Published 15 December 1987. Updated 13 January 2017. https://iranicaonline.org/articles/azdaha. Accessed 5 April 2026.
- Turner, Victor. The Ritual Process: Structure and Anti-Structure. Chicago: Aldine Publishing Company, 1969.
- U.S. Central Command, “International Maritime Security Construct Holds Change of Command,” International Maritime Security Construct Public Affairs, 20 February 2024, https://www.centcom.mil/MEDIA/NEWS-ARTICLES/News-Article-View/Article/3692107/international-maritime-security-construct-holds-change-of-command/.
- U.S. Naval Forces Central Command. “Second Merchant Vessel Seized within a Week by Iran.” 3 May 2023. https://www.cusnc.navy.mil/Media/News/Display/Article/3382465/second-merchant-vessel-seized-within-a-week-by-iran/. Accessed 5 April 2026.
- United Nations Security Council. Letter dated 17 June 2019 from the Permanent Representatives of Norway, Saudi Arabia and the United Arab Emirates. Document S/2019/502. 18 June 2019. https://undocs.org/S/2019/502. Accessed 5 April 2026.
- United Nations Security Council. Letter dated 20 July 2019 from the Chargé d’affaires a.i. of the United Kingdom to the United Nations. Document S/2019/589. 22 July 2019. https://undocs.org/S/2019/589. Accessed 5 April 2026.
- United Nations Security Council. UN Security Council document S/2019/502. Letter dated 17 June 2019 addressed to the President of the Security Council by the Permanent Representatives of Norway, Saudi Arabia and the United Arab Emirates. 18 June 2019. https://undocs.org/S/2019/502. Accessed 5 April 2026.
- United Nations, United Nations Convention on the Law of the Sea, Part III “Straits Used for International Navigation,” Article 38, accessed 6 April 2026, https://www.un.org/depts/los/convention_agreements/texts/unclos/part3.htm.
- United Nations. Treaties and International Agreements Registered or Filed and Recorded with the Secretariat of the United Nations. Vol. 1835. New York: United Nations, 1998. https://treaties.un.org/doc/Publication/UNTS/Volume%201835/v1835.pdf.
- van Gennep, Arnold. The Rites of Passage. Translated by Monika B. Vizedom and Gabrielle L. Caffee. With a new introduction by David I. Kertzer. 2nd ed. Chicago: University of Chicago Press, 2019.
[1]Cristina Elena Popa Tache is a visiting researcher at the Lauterpacht Centre for International Law, University of Cambridge; an expert at the Maritime Security Forum; president of the International Institute for the Analysis of Legal and Administrative Changes; co-coordinator of the ESIL Interest Group on International Affairs and Human Rights; and associate professor of public international law. ORCID ID: 0000-0003-1508-7658. Email: cristinapopatache@gmail.com.
[2] Cătălin-Silviu Săraru is an ESIL member and professor at the Faculty of Law of the Bucharest Academy of Economic Studies, specialising in administrative law and comparative public law. He is editor-in-chief of the journal Tribuna Juridica (indexed by Clarivate Analytics and Scopus) and president of the Society of Legal and Administrative Sciences. He is also a member of the Romanian Academy of Sciences. ORCID ID: https://orcid.org/0000-0001-6261-5893. Email: catalinsararu@yahoo.com.
[3] Cecilia Ciocirlan is an associate lecturer at the Faculty of Global Affairs and International Leadership at Danubius International University, Galați, ORCID ID: 0000-0002-4460-6958. Email: ceciliaoanaciocirlan@univ-danubius.ro.
[4] Filofteia Repez is a professor at Danubius International University, Galați. Associate member of the Romanian Academy of Military Scientists. filofteiarepez@univ-danubius.ro. ORCID ID: 0009-0009-6124-8644.
[5] Mircea Valentin CÂRLAN is a senior lecturer at the Faculty of Law and International Governance at Danubius International University in Galați, a senior public administrator and Romanian legal expert with extensive experience in the management of European funds, state aid and public procurement. He has significant experience in public corporate governance. ORCID ID: 0009-0002-8195-7914. Email: carlan.mircea@gmail.com.
[6] LNG is the acronym for Liquefied Natural Gas.
[7] Candace Dunn and Justine Barden, ‘Amid regional conflict, the Strait of Hormuz remains critical oil chokepoint,’ https://www.eia.gov/todayinenergy/detail.php, published 16 June 2025, U.S. Energy Information Administration (EIA), accessed 5 April 2026.
[8] Rajveer Singh Pardesi, Mrinmay Dey and Michelle Nichols, “Iran tells UN: ‘non-hostile’ ships can transit Strait of Hormuz,” Reuters, 24 March 2026, https://www.reuters.com/world/middle-east/iran-says-non-hostile-ships-can-transit-strait-hormuz-ft-reports-2026-03-24/ , accessed 6 April 2026.
[9] Charter of the United Nations, adopted in San Francisco on 26 June 1945, entered into force on 24 October 1945,https://www.un.org/en/about-us/un-charter , accessed 6 April 2026.
[10] For further details, see The Rites of Passage, by Arnold van Gennep, trans. Monika B. Vizedom and Gabrielle L. Caffee, with a new introduction by David I. Kertzer, 2nd ed. (Chicago: University of Chicago Press, 2019). See also The Ritual Process: Structure and Anti-Structure, by Victor Turner (Chicago: Aldine Publishing Company, 1969).
[11] Declaration on Principles of International Law concerning Friendly Relations and Cooperation among States, adopted by the General Assembly of the United Nations by Resolution 2625 (XXV), 24 October 1970, at its twenty-fifth session, https://digitallibrary.un.org/record/202170 , accessed on 6 April 2026. See the Definition of Aggression, adopted by the United Nations General Assembly in Resolution 3314 (XXIX), 14 December 1974, https://legal.un.org/avl/ha/da/da.html, accessed on 5 April 2026.
[12] Military and Paramilitary Activities in and against Nicaragua (Nicaragua v. United States of America), Judgment of 27 June 1986 (merits), International Court of Justice, Reports of Judgments, Advisory Opinions and Orders (1986), p. 14, https://www.icj-cij.org/public/files/case-related/70/070-19860627-JUD-01-00-EN.pdf , accessed on 6 April 2026.
[13] Alexander Lott and Shin Kawagishi, ‘The Legal Regime of the Strait of Hormuz and Attacks Against Oil Tankers: Law of the Sea and Law on the Use of Force Perspectives,’ Ocean Development & International Law 53, no. 2–3 (2022): 123–146, https://doi.org/10.1080/00908320.2022.2096158 , accessed 6 April 2026; and Nilufer Oral, ‘Transit Passage Rights in the Strait of Hormuz and Iran’s Threats to Block the Passage of Oil Tankers,’ American Society of International Law, ASIL Insights, vol. 16, no. 16, 3 May 2012, https://www.asil.org/insights/volume/16/issue/16/transit-passage-rights-strait-hormuz-and-iran%E2%80%99s-threats-block-passage, accessed 6 April 2026.
[14] Act on the Maritime Zones of the Islamic Republic of Iran in the Persian Gulf and the Sea of Oman, adopted on 2 May 1993, text transmitted to the United Nations, https://www.un.org/depts/los/LEGISLATIONANDTREATIES/PDFFILES/IRN_1993_Act.pdf, accessed on 6 April 2026.
[15] Responsibility of States for Internationally Wrongful Acts, adopted by the International Law Commission in 2001 and annexed to United Nations General Assembly Resolution 56/83 of 12 December 2001, https://legal.un.org/ilc/texts/instruments/english/draft_articles/9_6_2001.pdf, accessed on 6 April 2026.
[16] Application of the Convention on the Prevention and Punishment of the Crime of Genocide (Bosnia and Herzegovina v. Serbia and Montenegro), Judgment of 26 February 2007, International Court of Justice, Reports of Judgments, Advisory Opinions and Orders (2007), p. 43, §371, https://www.icj-cij.org/public/files/case-related/91/091-20070226-JUD-01-00-EN.pdf, accessed on 6 April 2026.
[17] Corfu Channel (United Kingdom of Great Britain and Northern Ireland v. Albania), Judgment of 9 April 1949 (merits), International Court of Justice, Reports of Judgments, Advisory Opinions and Orders (1949), p. 4, https://www.icj-cij.org/public/files/case-related/1/001-19490409-JUD-01-00-EN.pdf , accessed on 6 April 2026.
[18] by van Gennep and Turner, op. cit.
[19] Prods Oktor Skjærvø, James R. Russell and Djalal Khaleghi-Motlagh, ‘Aždahā,’ Encyclopaedia Iranica, vol. III, fasc. 2 (1987): 191–205, published 15 December 1987, updated 13 January 2017, https://iranicaonline.org/articles/azdaha, accessed 6 April 2026.
[20] UN Security Council document S/2019/502, Letter dated 17 June 2019 addressed to the President of the Security Council by the Permanent Representatives of Norway, Saudi Arabia and the United Arab Emirates, United Nations Security Council, 18 June 2019, https://undocs.org/S/2019/502, accessed 6 April 2026.
[21] “Oman, Iran discuss smooth transit in the Strait of Hormuz, Muscat says,” Al Jazeera, 5 April 2026, https://www.aljazeera.com/news/2026/4/5/oman-iran-discuss-smooth-transit-in-the-strait-of-hormuz-muscat-says, accessed 6 April 2026.
[22] Sina Emami, “A new regional order for the Strait of Hormuz,” Al Jazeera, 6 April 2026, https://www.aljazeera.com/opinions/2026/4/6/a-new-regional-order-for-the-strait-of-hormuz, accessed 6 April 2026.
[23] Letter dated 17 June 2019 from the Permanent Representatives of Norway, Saudi Arabia and the United Arab Emirates, United Nations Security Council, document S/2019/502, 18 June 2019, https://undocs.org/S/2019/502, accessed at 6 April 2026.
[24] Letter dated 20 July 2019 from the Chargé d’affaires a.i. of the United Kingdom to the United Nations, United Nations Security Council, document S/2019/589, 22 July 2019, https://undocs.org/S/2019/589, accessed on 6 April 2026.
[25] Sam LaGrone, ‘UPDATED: U.S. Ships Fired Shots to Warn Off 13 Iranian Fast Boats Harassing U.S. Guided Missile Sub, Warships,’ USNI News, 10 May 2021, https://news.usni.org/2021/05/10/u-s-ships-fired-shots-to-warn-off-13-iranian-fast-boats-harassing-u-s-guided-missile-sub-warships, accessed 6 April 2026.
[26] “Second Merchant Vessel Seized within a Week by Iran,” U.S. Naval Forces Central Command, 3 May 2023, https://www.cusnc.navy.mil/Media/News/Display/Article/3382465/second-merchant-vessel-seized-within-a-week-by-iran/, accessed 6 April 2026.
[27] “MSC Aries Incident Update,” Mediterranean Shipping Company, 16 April 2024, https://www.msc.com/en/newsroom/customer-advisories/2024/april/msc-aries-incident-update, accessed 6 April 2026.
[28] Jonathan Saul, “Iran and Israel trade accusations at UN shipping agency over sea lanes,” Reuters, 18 June 2025, https://www.reuters.com/world/middle-east/iran-israel-trade-accusations-un-shipping-agency-over-sea-lanes-2025-06-18/, accessed 6 April 2026.
[29] Compiled by the authors. The 2019 incidents are supported by communications to the Security Council and institutional media reports; the seizure of the Stena Impero is documented in UN correspondence and government communications; the episodes from 2023–2024 are confirmed by naval and operator communiqués; and in 2025–2026 there are institutional (International Maritime Organization) and media reports on escalation, coercion and attacks on ships.
[30] Geraint Hughes, ‘War in the Grey Zone: Historical Reflections and Contemporary Implications,’ Survival 62, no. 3 (2020): 131–158, https://doi.org/10.1080/00396338.2020.1763618, accessed 6 April 2026.
[31] See the Definition of Aggression, adopted by the United Nations General Assembly in Resolution 3314 (XXIX), 14 December 1974, https://legal.un.org/avl/ha/da/da.html, accessed 5 April 2026.
[32] Oil Platforms (Islamic Republic of Iran v. United States of America), Judgment of 6 November 2003, International Court of Justice, Reports of Judgments, Advisory Opinions and Orders (2003), p. 161, https://www.icj-cij.org/public/files/case-related/90/090-20031106-JUD-01-00-EN.pdf, accessed on 6 April 2026.
[33] Andrew Garwood-Gowers, ‘Case Concerning Oil Platforms (Islamic Republic of Iran v United States of America): Did the ICJ Miss the Boat on the Law on the Use of Force?”, Melbourne Journal of International Law 5 (2004), https://law.unimelb.edu.au/__data/assets/pdf_file/0005/1680431/Garwood-Gowers.pdf, accessed 6 April 2026.
[34] United Nations, United Nations Convention on the Law of the Sea, Part III “Straits Used for International Navigation,” Article 38, accessed 6 April 2026, https://www.un.org/depts/los/convention_agreements/texts/unclos/part3.htm.
[35] United Nations, Treaties and International Agreements Registered or Filed and Recorded with the Secretariat of the United Nations, vol. 1835 (New York: United Nations, 1998), 78 ff., https://treaties.un.org/doc/Publication/UNTS/Volume%201835/v1835.pdf.
[36] Alexander Lott and Shin Kawagishi, “The Legal Regime of the Strait of Hormuz and Attacks Against Oil Tankers: Law of the Sea and Law on the Use of Force Perspectives,” Ocean Development & International Law 53, no. 2–3 (2022): 123–146, https://doi.org/10.1080/00908320.2022.2096158.
[37] David McHugh and Jon Gambrell, “Iran Starts to Formalise Its Chokehold on the Strait of Hormuz with a ‘Toll Booth’ Regime,” Associated Press News, 27 March 2026, https://apnews.com/article/iran-hormuz-shipping-tolls-china-de5159966cde7de7b964b3c2c67eec07.
[38] International Court of Justice, Case Concerning Oil Platforms (Islamic Republic of Iran v. United States of America), Separate Opinion of Judge Bruno Simma, Judgment of 6 November 2003, I.C.J. Reports 2003, pp. 324, 361 ff., https://icj-web.leman.un-icc.cloud/sites/default/files/case-related/90/090-20031106-JUD-01-10-EN.pdf.
[39] John Allphin Moore Jr. and Jerry Pubantz, The New United Nations: International Organisation in the Twenty-First Century, 3rd ed. (New York: Routledge, 2022), https://doi.org/10.4324/9781003281535. The view expressed in the article remains valid even though Ringmar explains the genesis of international society through the lens of the concept of recognition, showing that the international order is not constituted exclusively by legal norms or balances of power, but through intersubjective processes of mutual validation between political entities. See Erik Ringmar, “Recognition and the Origins of International Society,” in Recognition, Conflict and the Problem of Global Ethical Community, ed. Shannon Brincat (London: Routledge, 2015), https://doi.org/10.4324/9781315720494. Moore and Pubantz highlight the transformation of the United Nations system in the 21st century, characterised by the expansion of normative functions, increased institutional interdependence and adaptation to new challenges such as global security, economic governance and new types of conflict.
[40] International Institute of Humanitarian Law, San Remo Manual on International Law Applicable to Armed Conflicts at Sea, 12 June 1994, https://ihl-databases.icrc.org/assets/treaties/560-IHL-89-EN.pdf.
[41] LOAC is the acronym for Law of Armed Conflict.
[42] See footnote 15.
[43] Corfu Channel (United Kingdom of Great Britain and Northern Ireland v. Albania), Judgment of 9 April 1949 (Merits), International Court of Justice, Reports of Judgments, Advisory Opinions and Orders (1949), p. 4, https://www.icj-cij.org/public/files/case-related/1/001-19490409-JUD-01-00-EN.pdf, accessed 6 April 2026.
[44] Julie Celine Bergaust and Stig Rune Sellevåg, “Improved Conceptualising of Hybrid Interference below the Threshold of Armed Conflict,” European Security 33, no. 2 (2024): 169–195, https://doi.org/10.1080/09662839.2023.2267478.
[45] See details in Wendell B. Leimbach Jr. and Susan D. Levine, “Winning the Gray Zone: The Importance of Intermediate Force Capabilities in Implementing the National Defense Strategy,” Comparative Strategy 40, no. 3 (2021): 223–234, https://doi.org/10.1080/01495933.2021.1912490.
[46] U.S. Central Command, “International Maritime Security Construct Holds Change of Command,” International Maritime Security Construct Public Affairs, 20 February 2024, https://www.centcom.mil/MEDIA/NEWS-ARTICLES/News-Article-View/Article/3692107/international-maritime-security-construct-holds-change-of-command/. The International Maritime Security Construct initiative is an example of the institutionalisation of multilateral cooperation in the field of maritime security, particularly in strategic areas such as the Persian Gulf and the Strait of Hormuz, where the protection of freedom of navigation and the deterrence of hybrid threats are central operational objectives. This highlights the growing role of flexible security arrangements, complementary to the international legal framework, in managing maritime risks below the threshold of armed conflict.
[47] Danish Ministry of Defence, “European Maritime Awareness in the Strait of Hormuz (EMASOH),” accessed 6 April 2026, https://www.fmn.dk/en/topics/operations/ongoing-operations/hormuz/.
[48] AIS stands for Automatic Identification System, a mandatory maritime communication system for most commercial vessels, regulated by the SOLAS Convention, which continuously transmits data about the vessel.
[49] ARSIWA is the acronym for Articles on Responsibility of States for Internationally Wrongful Acts, as consistently used in this article. MDA is the acronym for Maritime Domain Awareness, which, in general terms, refers to the ability to maintain a comprehensive, real-time picture of maritime activities.
[50] See Government Emergency Ordinance No. 19/2026 on the declaration of a crisis situation in the crude oil and/or petroleum products market, namely petrol and diesel, and on the introduction of measures to protect the economy and the population during the crisis, as well as amending Government Emergency Ordinance No. 12/2026 on measures applicable to domestic customers in the natural gas market during the period 1 April 2026 to 31 March 2027, published in the Official Gazette, Part I, No. 237 of 26 March 2026.
[51] The use of these sources indicates, from a methodological perspective, a high level of scientific rigour, as both the IEA and the EIA provide data considered to be benchmarks in indexed specialist literature, in reports by international organisations and in strategic security analyses.