ATACURILE IRANIENE ÎN STRÂMTOAREA HORMUZ ÎNTRE UTILIZAREA FORȚEI, ATAC ARMAT ȘI OPERAȚIUNI ÎN ZONA GRI CA FORMĂ DE AGRESIUNE MARITIMĂ LIMINALĂ ZAHHAKIANĂ[1]
AUTORI:Cristina Elena POPA TACHE[2], Cătălin Silviu SĂRARU[3], Cecilia CIOCÎRLAN[4], Filofteia REPEZ[5], Mircea CARLAN[6]
Abstract
Strâmtoarea Hormuz este critică pentru securitatea energetică globală, acesta fiind, cel maiprobabil și motivul tensiunilor geopolitice transformate în fricțiuni juridice la intersecția dintre jus ad bellum, dreptul mării și responsabilitatea internațională. Acest articol analizează conduite maritime atribuite Iranului în perioada 2019–2026, de la sabotaje și lovituri cu drone sau mine asupra navelor comerciale, la sechestrări, hărțuiri navale, condiționări administrative ale tranzitului și mecanisme de tip toll‑booth de facto, pentru a evalua când asemenea acte constituie utilizarea forței în sensul art. 2(4) din Carta ONU, când pot atinge pragul de autoapărare în sensul art. 51 și cum se încadrează în categoria operațiunilor grey zone. Pe de o parte, din perspectiva dreptului mării, este analizat regimul trecerii prin strâmtori (UNCLOS partea III), tensiunea dintre transit passage și poziția Iranului ca stat semnatar, dar neratificant, precum și consecințele practice ale contestării caracterului cutumiar al regimului. Pe de altă parte, din perspectiva responsabilității statale, se discută standardele de atribuire și obstacolele probatorii specifice incidentelor maritime. Pe această bază, articolul aduce conceptul de agresiune maritimă liminală ca o coerciție sub‑prag, repetitivă și ambiguă, proiectată să opereze între categorii juridice, maximizând avantajul strategic fără a declanșa automat regimul autoapărării armate. Analogiei zahhakiane i se conferă un rol strict euristic și non‑stigmatizant, însoțit de o notă metodologică privind utilizarea motivelor din literatura persană clasică. Concluziile formulează opțiuni de răspuns gradat cu accent pe evitarea escaladării și pe protejarea echipajelor și a mediului marin.
Cuvinte‑cheie: Strâmtoarea Hormuz, jus ad bellum, UNCLOS, transit passage, zona gri conflictuală, responsabilitate statală, autoapărare, măsuri protective statale de nivel intern, securitate energetică, coerciție maritimă.
Abstract
The Strait of Hormuz is critical to global energy security, which is also likely the underlying driver of geopolitical tensions transformed into legal frictions at the intersection of jus ad bellum, the law of the sea, and international responsibility. This article analyses maritime conduct attributed to Iran between 2019 and 2026, ranging from sabotage and strikes using drones or mines against commercial vessels, to seizures, naval harassment, administrative conditioning of transit, and de facto toll-booth mechanisms, in order to assess when such acts constitute a use of force within the meaning of Article 2(4) of the UN Charter, when they may reach the threshold of self-defence under Article 51, and how they fit within the category of grey zone operations. From the perspective of the law of the sea, the paper examines the regime of passage through straits (UNCLOS Part III), the tension between transit passage and Iran’s position as a signatory that has not ratified the Convention, as well as the practical consequences of contesting the customary nature of the regime. From the perspective of state responsibility, it addresses the standards of attribution and the evidentiary challenges specific to maritime incidents. On this basis, the article advances the concept of liminal maritime aggression as a form of sub-threshold, repetitive and ambiguous coercion, designed to operate between legal categories, maximising strategic advantage without automatically triggering the regime of armed self-defence. The Zahhakian analogy is assigned a strictly heuristic and non-stigmatising role, accompanied by a methodological note on the use of motifs from classical Persian literature. The conclusions formulate options for calibrated responses, with an emphasis on avoiding escalation and on protecting crews and the marine environment.
Keywords: Strait of Hormuz, jus ad bellum, UNCLOS, transit passage, grey zone conflict, state responsibility, self-defence, domestic protective state measures, energy security, maritime coercion.
- Introducere
Strâmtoarea Hormuz este, simultan, un coridor geografic îngust și o infrastructură juridică globală: prin această strâmtoare au tranzitat în 2024 aproximativ 20 milioane barili/zi de petrol, aprox. 20% din consumul global de lichide petroliere, iar importanța pentru piețele LNG[7], în special Asia, este confirmată de date instituționale recente[8].
În 2026, escaladarea militară și restricțiile de tranzit raportate au produs perturbări acute ale piețelor, inclusiv comunicări la organismele maritime internaționale și descrieri ale unei închideri funcționale ori condiționate politic a trecerii[9]. Din perspectivă economică, orice perturbare a navigației în Strâmtoarea Hormuz produce efecte care depășesc cu mult regiunea Golfului, prin transmiterea rapidă a riscului în prețul petrolului și nu numai. Creșterea costurilor de tranzit și a primelor de risc aferente asigurărilor maritime se reflectă în lanț în costurile de producție și în inflație, în special în economiile din Asia și Europa.
Tema propusă spre cercetare în cadrul acestui articol este triplă: (i) cum se diferențiază juridic, în jus ad bellum, între utilizarea forței și atacul armat în incidente maritime, precum atacuri asupra navelor, minări, drone sau sechestrări; (ii) cum influențează dreptul mării, prin Convenția Națiunilor Unite privind dreptul mării (UNCLOS) și cutuma internațională, regimul trecerii prin strâmtori și (ne)legalitatea blocării ori taxării; (iii) cum condițiile de atribuire și probă, dacă ne referim la responsabilitate statală, pot transforma zona gri într-o zonă de impunitate relativă sau, dimpotrivă, într-un câmp al contramăsurilor și al descurajării gradate.
Noutatea terminologică și conceptuală pe care o promovăm este conceptul de agresiune maritimă liminală ce poate fi definit drept o coerciție repetitivă și ambiguă, proiectată să rămână între praguri juridice și să exploateze interstițiile dintre categorii precum pace și război; aplicarea deplină a art. 2(4) și art. 51 din Carta ONU[10]; aplicabilitatea deplină a transit passage vs contestarea sa, dar generând efect strategic cumulat. Pentru a justifica noțiunea liminală, se recurge la genealogia conceptuală van Gennep-Turner privind starea de prag[11], utilizată aici în sens strict metodologic și nu antropologizant asupra unui stat sau culturi.
- Expuneri teoretice
- Jus ad bellum, interdicția forței și pragul atacului armat
Interdicția generală a amenințării cu forța sau folosirii forței în sensul art. 2(4) din Carta ONU stabilește normativul de bază, iar art. 51 recunoaște dreptul inerent la autoapărare dacă are loc un atac armat, cu obligația de raportare imediată către Consiliul de Securitate. Declarația privind relațiile prietenești (Rezoluția 2625/1970) și Definiția agresiunii (Rezoluția 3314/1974) completează acest normativ prin consolidarea unei înțelegeri extinse a neutilizării forței și prin enumerări relevante pentru mediul maritim, cum ar fi blocada porturilor sau coastelor ori atacul asupra flotelor maritime[12].
Jurisprudența Curții Internaționale de Justiție trasează distincții metodologice foarte utile în sensul că nu orice încălcare a art. 2(4) echivalează automat cu atac armat ci, dimpotrivă, atacul armat este asociat, în limbajul curții, cu formele cele mai grave ale utilizării forței, iar pragul este evaluat prin scară și efect referindu-ne la victime, distrugeri, intensitate, repetiție[13].
Prin analogie, atacurile navale mici pot rămâne sub prag, dar cumulative effects contează în evaluarea gravității, mai ales când incidentul este parte a unei serii coerente.
- Dreptul mării: regimul strâmtorilor și tensiunea transit passage – poziția Iranului
Convenția Națiunilor Unite privind Dreptul Mării (UNCLOS), Partea a III-a, consacră regimul de trecere în tranzit în strâmtori folosite pentru navigația internațională, cu obligația statelor riverane de a nu împiedica trecerea și de a nu o suspenda, precum și cu obligația de publicitate privind pericolele pentru navigație. La nivel factual‑juridic, Oman a ratificat UNCLOS, în timp ce Iran figurează în baza ONU ca semnatar (1982), fără ratificare.
În doctrină și practică, există o dezbatere reală asupra caracterului cutumiar al trecerii în tranzit și asupra efectelor poziției Iranului, inclusiv invocarea ideii de quid pro quo și a aplicării regimului doar între state părți.
Literatura recentă despre Strâmtoarea Hormuz și atacuri sau navigație arată că dreptul de trecere în tranzit se aplică în zona unde mările teritoriale ale statelor strâmtorii se suprapun și discută direct implicațiile pozițiilor declarative ale Iranului și Omanului[14].
Legislația națională iraniană, mai exact actul din 1993 privind zonele maritime prevede condiționări inclusiv, în anumite interpretări, autorizare prealabilă pentru anumite categorii de nave militare/submarine, iar documente de tip „Limits in the Seas” evidențiază contestări ale conformității unor asemenea cerințe cu dreptul internațional al navigației[15].
- Zona gri sau coerciție sub‑prag și ambiguitate strategică
Noțiunea de zonă gri este folosită pentru a descrie acțiuni între pace și conflict armat deschis, caracterizate prin ambiguitate, mijloace limitate, obiective gradate și evitarea pragurilor care ar declanșa o reacție militară legitimatoare.
În domeniul maritim, literatura despre zonele gri marine examinează, în general, tactici de coerciție incrementală și problemele de guvernanță ale securității maritime sub UNCLOS, precum și rolul aranjamentelor informale și regionale. Pentru Strâmtoarea Hormuz, această grilă este utilă deoarece multe episoade de la hărțuiri, sechestrări cu justificări interne și până la condiționări administrative sunt proiectate să fie suficient de coercitive pentru efect strategic, dar suficient de ambigue pentru a fragmenta răspunsul.
- Responsabilitate statală și atribuire: praguri de control și dificultăți de probă
ARSIWA (ILC 2001) definește elementele faptei ilicite internaționale și regulile de atribuire pe partea de organe ale statului, entități împuternicite, persoane sau grupuri acționând sub instrucțiuni, direcție sau control precum și regimul contramăsurilor și al circumstanțelor care exclud caracterul ilicit așa cum este autoapărarea[16].
După cum am relatat anterior, în jurisprudența Curții Internaționale de Justiție (ICJ), standardul de control efectiv în situația atribuirii conduitei unui grup, a fost central în Nicaragua și ulterior confirmat în linii mari în cauze precum Bosnia v. Serbia[17], ceea ce ridică pragul probator atunci când se operează prin intermediari sau prin instrumente deniabile.
În dreptul mării, asimetria probelor depinde de epave, fragmente, AIS, imagini satelitare, log‑uri, expertize, iar precedente precum Corfu Channel[18] sunt frecvent invocate pentru a ilustra obligații de diligență cum ar fi notificarea pericolelor și inferențe rezonabile din controlul teritorial și din circumstanțe.
- Definirea conceptului propus: agresiune maritimă liminală
Această definiție este una generală, de lucru, conform căreiaagresiunea maritimă liminală este un tipar de acțiuni repetate, coercitive și juridic ambigue în domeniul maritim, situate între (a) încălcări sau abuzuri ale regimurilor de navigație și măsuri de law‑enforcement contestate și (b) utilizări ale forței de intensitate suficientă pentru a activa automat autoapărarea armată.
Este o definiție liminală deoarece operează în prag exploatând incertitudini (cutumă vs tratat), fragmentarea incidentelor (sub‑prag), dificultățile de atribuire și economia reacției dată de costuri politice și juridice ale escaladării.
Ca și justificare conceptuală, este de indicat că, în antropologia clasică, liminalitatea descrie faza de tranziție între stări, conceptualizată de Arnold van Gennep și elaborată de Victor Turner, mai precis acel betwixt and between[19].
În articol, transferul este strict euristic în sensul că nu culturalizează actorii, ci ajută la denumirea unei stări juridice‑strategice în care actorii se poziționează deliberat între categorii pentru a maximiza libertatea de acțiune și a minimiza răspunderea.
- Notă metodologică privind analogia zahhakiană și limbajul non‑stigmatizant
În tradiția iraniană, figura lui Zahhak (Żaḥḥāk/Aži Dahāka) apare în mitologie și în Shahnameh ca personificare a tiraniei și a unui regim predător, fiind, important, o critică internă a despotismului și nu un stereotip despre iranieni ca popor[20]. În consecință, termenul de trăsături zahhakiene este folosit aici ca metaforă controlată pentru gradualism coercitiv, menținerea unei stări de vulnerabilitate și hrănirea repetată din concesii mici precum taxe, permisiuni selective, fricțiuni, fără a atribui atribute morale unei culturi sau unei identități colective.
- Metodologie
Metodologic, articolul combină analiza doctrinară, text de tratat, cutumă, jurisprudență, cu o analiză de tip studiu de caz asupra incidentelor maritime relevante ale ultimilor ani (2019–2026). Setul factual este construit din documente ONU de la scrisori la rapoarte către Consiliul de Securitate; comunicate instituționale militare și guvernamentale și ale industriei cum sunt operatorii de shipping; surse media credibile și date de tracking, tratate ca relatări probabile și marcate ca atare atunci când atribuirea este contestată, deoarece faptele sunt foarte noi și nu a existat suficient timp pentru dezvoltarea unei literaturi de specialitate. Criteriul de selecție este relevanța juridică pentru trecerea prin strâmtori și libertatea navigației, pragurile art. 2(4) și art. 51, probleme de atribuire pe partea de forțe navale statale, actori intermediari, mine și drone, și reacția statelor de tip proteste, coaliții de escortă, declarații G7, forumuri IMO etc.
Limitările derivă din cazurile de conflict activ ca la începutul anului 2026, unde faptele pot fi în evoluție, iar atribuirea completă este dependentă de probe clasificate sau de investigații tehnice nepublice. De aceea, analiza juridică diferențiază între conduite afirmate de actori oficiali, atribuiri politice, fapte tehnice relativ stabile prin dată, localizare sau urmări, și calificări juridice care depind de cele enumerate anterior.
- Context factual
Înainte de a evalua praguri juridice, este util să vedem morfologia incidentelor care pleacă de la o tranziție de la episoade discrete de genul sabotaj/atac asupra navelor, sechestrări, și ajung la un regim complex de coerciție și condiționare a tranzitului inclusiv în anul 2026, când se descriu permisiuni selective, proceduri de vetting și, în unele relatări, plăți și tolling de facto[21].
La momentul finalizării prezentului articol, literatura recentă de opinie indică o posibilă reconfigurare a ordinii regionale în zona Strâmtorii Hormuz (figura 1[22]), în contextul escaladării conflictului dintre Iran și alianța SUA-Israel și al limitelor tot mai evidente ale garanțiilor de securitate care vin de la actorii externi[23].

Figura 1: Strâmtoarea Hormuz
Se susține că statele riverane, în special cele din cadrul Consiliului de Cooperare al Golfului (GCC), împreună cu Iranul, ar avea oportunitatea de a construi un mecanism de securitate regională autonomă, capabil să stabilizeze traficul maritim și să reducă riscul unei ordini impuse unilateral. Cu acest prilej, se evidențiază atât vulnerabilitatea juridică a strâmtorii, evidentă în absența unui regim convențional specific, cât și necesitatea instituționalizării unui mecanism regional eventual printr-un tratat dedicat, care să consolideze securitatea colectivă și să redea controlul asupra acestui punct strategic actorilor locali, evitând totodată perpetuarea dependenței de intervenția marilor puteri.
Dar, să ne întoarcem la luna mai 2019, când patru nave comerciale au fost avariate în apropierea Fujairah, iar ulterior a existat o comunicare către Consiliul de Securitate care descrie operațiunea ca sofisticată și coordonată, cel mai probabil realizată de un actor statal, fără a nominaliza public autorul[24]. Ulterior, în iunie 2019, două petroliere au fost atacate în Golful Oman, în proximitatea rutelor către și dinspre strâmtoare, incidentul fiind urmat de atribuiri politice divergente și de o escaladare a riscurilor maritime regionale.
În iulie 2019, incidentul Stena Impero (îmbarcare și sechestrare în strâmtoare) a generat noi comunicări la ONU și reacții guvernamentale britanice, fiind încadrat de Londra ca fapt grav și escalator în raport cu libertatea navigației[25].
În 2021, au continuat episoade de hărțuire/întâlniri navale tensionate în proximitatea tranzitului prin strâmtoare, descrise în comunicate și relatări de securitate maritimă[26].
De asemenea, în 2023, au fost raportate sechestrări ale unor nave comerciale, inclusiv Niovi în timp ce tranzita strâmtoarea, potrivit comunicării oficiale a unei componente navale americane. În același interval, Advantage Sweet a fost sechestrată în zonele adiacente, iar relatările indică o corelare cu dispute juridice și de sancțiuni precum măsuri de confiscare/ordine judecătorești în alte jurisdicții, ceea ce arată amestecul dintre law‑enforcement, retorsiune și coerciție strategică[27].
În aprilie 2024, MSC Aries a fost sechestrată în strâmtoare; operatorul a confirmat data și faptul că nava era în tranzit prin ape internaționale, iar reacțiile internaționale au inclus cereri de eliberare și îngrijorări privind siguranța echipajului[28].
În 2025, au continuat episoade de sechestrare și intrare forțată în apele iraniene raportate de surse media și agenții, pe fondul unui tablou regional în care disputele maritime au fost aduse și în fața Organizația Maritimă Internațională ca forum politic‑tehnic[29].
Recent, în 2026, surse multiple au descris o escaladare severă în urma unor atacuri asupra navelor în apele Golfului, în apropierea strâmtorii, o reducere drastică a tranzitului și comunicări iraniene către ONU/IMO privind permisiunea de trecere pentru nave neostile sau ne‑legate de inamic, precum și încercări de formalizare a unui regim de verificare și taxare de facto.
Deși tabloul factual este dinamic, aceste elemente sunt suficiente pentru a testa ipoteza centrală conform căreia Strâmtoarea Hormuz funcționează ca zonă a coerciției sub‑prag care poate urca intermitent spre utilizare a forței sau chiar atac armat.
Toate aceste evenimente au fost incluse în figura 2[30], reprezentând un timeline al producerii lor.
Figura 2: Succesiunea temporală a evenimentelor ce au escaladat în ultima perioadă
în Strâmtoarea Hormuz
- Analiza juridică
- Când devine coerciția maritimă utilizare a forței în sensul Cartei ONU
Utilizarea forței acoperă, în mod tipic, acte militare între state. În domeniul maritim, lovirea unei nave comerciale cu explozivi, drone sau proiectile produce adesea efecte materiale comparabile cu atacuri armate asupra unor obiective civile și este, ca natură, mai ușor de încadrat ca forță decât, de exemplu, o inspecție contestată sau o simplă hărțuire[31].
Totuși, zona gri complică linia întrucât sechestrarea unei nave poate fi prezentată ca law‑enforcement în caz de contrabandă sau încălcări maritime, dar poate funcționa ca coerciție politică, iar manevrele periculoase și intimidarea pot fi amenințare cu forța sau, sub anumite condiții, o utilizare limitată a forței, fără a depăși pragul atacului armat. Acestora li se adaugă impunerea de tolling sau vetting care nu este forță ca atare, dar constituie încălcări ale regimurilor de navigație și poate însoți sau pregăti utilizări viitoare ale forței.
În 2026, de exemplu, comunicările raportate public despre permisiuni selective sau non‑hostile ships și despre condiționări administrative către IMO/ONU nu sunt, prin ele însele forță, dar pot deveni parte a unui ansamblu coercitiv prin restricții de tranzit, combinate cu atacuri asupra navelor, și, desigur, pot produce efect de blocadă și conduc astfel discuția spre art. 2(4) și chiar spre act de agresiune în sensul enumerărilor din Rezoluția 3314 ca de exemplu pentru blocadă[32]. Din perspectivă economică, astfel de practici contribuie la distorsionarea piețelor maritime și energetice afectând predictibilitatea lanțului global de aprovizionare. De aceea, coerciția maritimă sub prag funcționeaza ca un instrument indirect de influență economică, cu efecte comparabile, în anumite situații, cu cele ale sancțiunilor economice.
- Pragul atacului armat și argumentul efectului cumulativ
Art. 51 prevede existența unui atac armat pentru autoapărare. În jurisprudența ICJ, analiza se concentrează pe gravitate și pe atribuirea către stat, după cum rezultă dincazul în Oil Platforms, unde Curtea a considerat că autoapărarea ar fi posibilă doar dacă SUA ar fi fost victima unui atac armat atribuit Iranului, iar apoi dacă răspunsul ar fi respectat necesitatea și proporționalitatea și, totodată, Curtea a fost exigentă cu probele privind responsabilitatea Iranului pentru atacuri asupra navelor[33].
În ipoteza unui scenariu tipic Hormuz, un singur incident, chiar și o avarie fără victime umane, poate rămâne sub pragul atac armat, dar o serie coerentă de atacuri, mai ales cu victime, incendii, scufundări, perturbări masive și intenție de blocare, poate activa argumentul de gravitate cumulată, aceasta fiind o discuție prezentă în literatura de specialitate pe fondul interpretării Oil Platforms și Nicaragua[34].
Totuși, în 2026, relatările despre atacuri repetate asupra mai multor nave și despre mine și proiectile, corelate cu prăbușirea tranzitului, furnizează, dacă sunt stabilite probator, un tablou mai apropiat de praguri înalte, în special dacă sunt demonstrate intenția și efectul de interdicție generală. Însă, chiar și atunci, orice calificare de atac armat rămâne dependentă de două condiții și anume gravitatea în sens material și atribuirea sa către un stat conform standardelor răspunderii internaționale.
- Trecerea prin strâmtori: transit passage, nesuspendare și disputa privind cutuma
În regimul UNCLOS, statele riverane „nu vor împiedica trecerea în tranzit” și „nu va exista suspendare” a acesteia[35].
Disputa practică în Strâmtoarea Hormuz nu este doar despre reguli, ci, mai ales, despre aplicabilitate, deoarece Iran este semnatar neratificant și a formulat poziții potrivit cărora trecerea în tranzit ar fi un pachet între state părți, nu o regulă cutumiară generală[36].
Literatura recentă privind Strâmtoarea Hormuz și atacurile asupra navelor subliniază că, indiferent de disputa asupra cutumei, există obligații clare împotriva blocării nejustificate însă, în practică, zona gri exploatează tocmai diferența dintre a avea un drept formal de trecere și a avea un mecanism eficient, imediat și non‑escalator de a-l impune[37].
În ceea ce privește taxarea trecerii, discuțiile recente din 2026 au reamintit constrângeri asociate strâmtorilor și trecerii, impreuna cu ideea generală că nu se pot percepe taxe doar pentru trecere, cu excepția unor servicii specifice, iar relatările despre un regim de tip toll booth sunt, tocmai de aceea, juridic controversate[38].
- Autoapărarea și răspunsurile gradate: necesitate, proporționalitate, raportare
Chiar dacă un stat afectat ar considera că există atac armat, dreptul la autoapărare este condiționat de necesitate și proporționalitate și de raportarea către Consiliul de Securitate. În mediul maritim, aceasta înseamnă că un răspuns militar, de exemplu lovirea unor platforme sau instalații, este nelegal dacă nu este strâns legat de respingerea atacului și dacă nu îndeplinește testul de proporționalitate, așa cum evidențiază Oil Platforms.
Un corolar important pentru zona gri constă în faptul că statele au, de regulă, un spațiu semnificativ pentru răspunsuri sub‑forță, daca avem în vedere forme de protest diplomatic, retorsiune, sancțiuni, contramăsuri non‑forțate, proceduri judiciare/arbitrale, măsuri de protecție a navigației și escortă. Acest portofoliu este relevant tocmai pentru că multe incidente rămân sub pragul art. 51, iar escaladarea forțată poate fi juridic riscantă și strategic costisitoare[39].
Însă, Iran nu poate avea o conduită contrară regulilor codificate sau cutumiare ale societății internaționale. Ori, majoritatea autorilor sunt de părere că societate internațională înseamnă de fapt ONU, în vitutea universalității sale[40].
- Intersecția cu dreptul conflictelor armate pe mare: neutralitate, strâmtori, blocadă
În situații de conflict armat, dreptul conflictelor armate pe mare și dreptul neutralității devin relevante.
San Remo Manual prevede explicit că drepturile de transit passage și archipelagic sea lanes passage aplicabile pe timp de pace continuă să se aplice în timp de conflict armat și că statele neutre nu pot suspenda/împiedica trecerea în tranzit[41].
În schimb, dreptul războiului în sfera navală admite blocada, dar numai în condiții stricte de efectivitate, notificare, respectarea anumitor constrângeri umanitare. În consecință, încercarea de a închide Strâmtoarea Hormuz în caz de conflict aduce cu sine o serie de probleme printre care dacă blocada ar îndeplini cerințele LOAC[42] și cum se reconciliază această pretenție cu drepturile de trecere prin strâmtori și cu obligațiile față de statele neutre și navele comerciale.
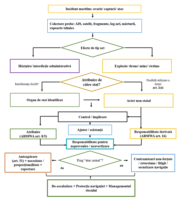
- Responsabilitate și atribuție. Lanțul juridic de la fapt la imputare și la consecințe
În logica ARSIWA, nu este suficient să existe un fapt precum o explozie, o captură, o mină ci este necesar să fie îndeplinite (a) atribuirea conduitei unui stat și (b) încălcarea unei obligații internaționale. Doar apoi se discută consecințele sau efectele de reparare, încetare, garanții de nerepetare, contramăsuri, eventual autoapărare. În Strâmtoarea Hormuz, atribuirea este în centru zonei gri și, prin urmare, chiar dacă efectul este grav, actorii pot opera prin unități paramilitare, prin intermediari, prin sisteme deniabile cum ar fi mine fără semnătură, drone unclaimed, sau prin proceduri administrative care maschează coerciția ca law‑enforcement.
În termeni ARSIWA (figura 3), atribuirea este relativ directă atunci când acționează organe ale statului (forțe navale statale) sau entități împuternicite.
În schimb, când se operează prin grupuri și actori non‑statali, litigiul se mută către control prin instrucțiuni, direcție, control efectiv sau către forme de implicare indirectă prin ajutor, asistență, dirijare, control, constrângere etc. Jurisprudența ICJ în Nicaragua și în cauza privind Genocidul (Bosnia v. Serbia) citată anterior[43], este relevantă pentru definirea pragului de control și pentru reticența Curții de a atribui fără probe suficient de solide. Se adaugă aici Corfu Channel[44] care este instructiv pentru situațiile în care probele directe lipsesc, dar controlul teritorial și circumstanțele pot susține inferențe privind cunoașterea și obligația de notificare și due diligence.

Figura 3: Unmodel conceput de autori, ce reflectă structurarea ARSIWA (atribuirile și responsabilitatea derivată) și jurisprudența ICJ privind controlul și standardele de probă, precum și distincția art. 2(4) și art. 51 și opțiunile de răspuns gradat
- Politici de răspuns și recomandări
În practică, răspunsurile eficiente la coerciția maritimă sub‑prag trebuie să evite capcana binară de tip diplomație sau război[45].
Literatura despre zona gri subliniază tocmai nevoia de intermediate force capabilities[46] instituționale, așa cum sunt instrumentele legale, economice și operaționale elaborate să răspundă gradual, fără escaladare automată.
Pe linia protecției navigației, statele au creat mecanisme de cooperare și supraveghere, precum International Maritime Security Construct formată în 2019, cu continuități instituționale confirmate ulterior[47] și inițiativa europeană EMASoH cu componentă militară operațională din 2020[48], orientate spre conștientizare situațională și descurajare prin prezență.
În planul forumurilor internaționale, Organizația Maritimă Internațională (IMO) apre în aceste situații ca o platformă de contestare, observând că în 2025, Iran și Israel au schimbat acuzații în cadrul IMO privind securitatea rutelor maritime, ceea ce indică atât politicizarea, cât și utilitatea IMO ca platformă pentru avertizări, standarde tehnice și coordonare. În 2026, comunicări sau raportări despre condiționarea trecerii și despre siguranța navigației au fost prezentate ca justificări, în timp ce criticii au invocat incompatibilitatea cu principiile trecerii prin strâmtori.
Aplicativ și realist, recomandările sunt grupate pe trei paliere complementare care încep cu atribuirea cât mai clară și probă publică suficientă. Statele și actorii industriei ar trebui să instituționalizeze lanțul de atribuire format din coroborarea datelor AIS[49], a informațiilor satelitare, a analizelor criminalistice, a expertizelor independente și a standardelor de transparență, pentru a reduce spațiul de negare plauzibilă și pentru a susține contramăsuri proporționale și, la limită, argumente de autoapărare. Corfu Channel și Oil Platforms arată că, în lipsa probelor convingătoare, chiar și un incident grav poate să nu producă consecințe juridice ferme împotriva statului presupus autor. În majoritatea situațiilor grey zone, instrumentele cele mai conforme cu dreptul și mai puțin escalatorii sunt protestele, retorsiunile, sancțiunile țintite, contramăsurile non‑forțate (ARSIWA), litigiile (arbitrajele), la care se adaugă măsurile de securizare a tranzitului cum ar fi escortă, MDA[50]. Toate acestea se aliniază și cu practica internațională de a evita escaladarea când pragul art. 51 nu este clar atins. Impactul economic al acestor perturbări este amplificat de caracterul concentrat al fluxurilor energetice globale, ceea ce face ca orice disfuncționalitate în Strâmtoarea Hormuz să aibă efecte disproporționate asupra piețelor internaționale.
Dată fiind importanța Hormuz pentru petrol și LNG, răspunsul trebuie să includă și politici de reziliență energetică de la eliberări coordonate din rezerve și diversificarea rutelor, la managementul cererii, precum și standarde de siguranță și coordonare cu IMO. Date IEA (International Energy Agency) și EIA (U.S. Energy Information Administration) și răspunsurile pieței în 2026 (inclusiv mențiuni despre rezerve și perturbări) arată cât de repede se traduce riscul maritim în șoc economic, ceea ce subliniază încă o dată importanța guvernanței multilaterale a riscului și reducerea externalităților energetice. În contexte expuse de criză zonală cu efecte globale, statele vor demara si luarea de măsuri legal-administrative de dimiunare a efectelor asuprea pieței interne, respectiv, cum ar fi, cu titlu neexhaustiv, declararea situației de criză pe piața țițeiului și/sau a produselor petroliere și pentru instituirea unor măsuri de protejare a economiei și populației pe durata situației de criză[51].
Facem precizarea că datele IEA și EIA sunt utilizate pe scară largă în cercetarea academică, analiza geopolitică și elaborarea politicilor publice, datorită caracterului lor standardizat, verificabil și comparabil internațional. Ele constau în seturi de informații empirice privind producția, consumul și fluxurile globale de energie, în special petrol și gaze naturale, precum și a evaluărilor privind securitatea energetică și vulnerabilitatea rutelor maritime strategice. În analizele asupra Strâmtorii Hormuz, aceste date nu trebuie să lipsească pentru a cuantifica volumul traficului energetic, pentru a evidenția dependența piețelor globale de acest chokepoint și pentru a fundamenta evaluări privind impactul potențial al perturbărilor asupra stabilității economice internaționale[52].
Detaliile acestei secțiuni sunt sintetizate în tabelele 1 și 2 de mai jos.
Tabelul 1: Comparație elaborată de autori în privința pragurilor juridice (orientativ), sintetizând Carta ONU și jurisprudența ICJ a pragurilor, completată de ARSIWA pentru palierul contramăsurilor
| Nivel | Tip de conduită (exemple) | Prag juridic | Consecințe tipice |
| Interferență ilicită sub‑forță | Condiționări administrative; sechestrări contestate; tolling de facto; constrângeri AIS | Încălcări ale dreptului mării sau ale obligațiilor internaționale; nu declanșează automat art. 51 | Protest; retorsiune; contramăsuri non‑forțate; litigii/arbitraje; măsuri de protecție (escortă) |
| Utilizare a forței (art. 2(4)) | Lovituri cu drone, mine, proiectile asupra navelor; atacuri asupra instalațiilor | Interdicția forței (Carta ONU) | Condamnare; răspundere internațională; contramăsuri; posibilitate de reacții defensive limitate |
| Atac armat (art. 51) | Atacuri grave, cu victime/distrugeri majore, atribuibile statului; posibil cumul | Prag ridicat dat de gravitate, atribuție, necesitate și proporționalitate | Autoapărare; raportare către CS; risc ridicat de escaladare |
Tabelul 2: Practica statală și instituțională (selecție efectuată de autori) iar faptele din tabel sunt documentate prin scrisori ONU, comunicate instituționale și relatări de presă despre IMO/ONU și practicile de coaliție.
| Episod | Reacții / practică | Semnificație juridico‑politică |
| 2019 (mai–iulie): avarii/atacuri + Stena Impero | Comunicări către CS ONU; reacții guvernamentale UK; creșterea focusului pe libertatea navigației | Folosirea ONU ca forum; securitizarea strâmtorii; pre‑coaliții de escortă |
| 2020–2023: hărțuiri și sechestrări | Consolidarea arhitecturilor de tip IMSC; apariția EMASoH | Răspuns „sub‑război”: prezență, MDA, descurajare |
| 2024: MSC Aries | Cereri publice de eliberare; comunicări ale operatorului; reacții ale statelor | Protecția echipajelor; accent pe legalitatea capturii în ape internaționale |
| 2025: dispute la IMO | Confruntare narativă Iran–Israel la IMO | Politicizarea IMO vs rol de coordonare; „lawfare” |
| 2026: condiționări ale trecerii și „toll booth” | Comunicare către ONU/IMO; dezbateri internaționale (inclusiv proiecte/negocieri în ONU) | Test‑stress al UNCLOS/neutralității; logică de blocadă/condiționare |
- Concluzii
Analiza evenimentelor relevante ale anilor 2019–2026 sugerează că Strâmtoarea Hormuz este o zonă în care dreptul este pus la încercare prin încălcări variate și prin exploatarea calculată a pragurilor și a ambiguității.
În jus ad bellum, activarea art. 51 depinde strict de gravitate și atribuire, iar Oil Platforms arată cât de dificil este să susții autoapărarea forțată în absența unui dosar probator solid și a unei legături clare, inclusiv de cauzalitate, între atac și răspuns. În dreptul mării, chiar dacă există dispute serioase despre caracterul cutumiar al transit passage și despre poziția Iranului ca semnatar neratificant, închiderea sau taxarea de facto a trecerii rămâne, în principiu, contrastantă față de UNCLOS și cu logica nesuspendării trecerii în strâmtorile de navigație internațională.
Pe fond, conceptul de agresiune maritimă liminală captează exact acest tipar conform căruia, o coerciție repetitivă și fragmentată, proiectată să stea între calificări și să maximizeze spațiul de manevră juridico‑politic. Analogiei zahhakiane i se atribuie funcția euristică care face inteligibilă logica graduală, fiind acel ceva ce însăși cultura persană păstrează în canonul său critic al tiraniei ca pe un reper central.
Bibliografie
- Actul privind zonele maritime ale Republicii Islamice Iran în Golful Persic și Marea Oman, adoptat la 2 mai 1993, text transmis Organizației Națiunilor Unite, https://www.un.org/depts/los/LEGISLATIONANDTREATIES/PDFFILES/IRN_1993_Act.pdf, accesat la 6 aprilie 2026.
- Bergaust, Julie Celine, and Stig Rune Sellevåg. 2024. “Improved Conceptualising of Hybrid Interference below the Threshold of Armed Conflict.” European Security 33 (2): 169–95. doi:10.1080/09662839.2023.2267478.
- Carta Organizației Națiunilor Unite. Adoptată la San Francisco la 26 iunie 1945. Intrată în vigoare la 24 octombrie 1945. https://www.un.org/en/about-us/un-charter. Accesat la 5 aprilie 2026.
- Danish Ministry of Defence, “European Maritime Awareness in the Strait of Hormuz (EMASOH),” accessed April 6, 2026, https://www.fmn.dk/en/topics/operations/ongoing-operations/hormuz/.
- Declarația privind principiile de drept internațional referitoare la relațiile prietenești și cooperarea dintre state. Adoptată de Adunarea Generală a Organizației Națiunilor Unite prin Rezoluția 2625 (XXV), 24 octombrie 1970. https://digitallibrary.un.org/record/202170. Accesat la 5 aprilie 2026.
- Definiția agresiunii. Adoptată de Adunarea Generală a Organizației Națiunilor Unite prin Rezoluția 3314 (XXIX), 14 decembrie 1974. https://legal.un.org/avl/ha/da/da.html. Accesat la 6 aprilie 2026.
- Dunn, Candace, și Justine Barden. „Amid regional conflict, the Strait of Hormuz remains critical oil chokepoint.” U.S. Energy Information Administration (EIA), 16 iunie 2025. https://www.eia.gov/todayinenergy/detail.php. Accesat la 6 aprilie 2026.
- Emami, Sina. „A new regional order for the Strait of Hormuz.” Al Jazeera, 6 aprilie 2026. https://www.aljazeera.com/opinions/2026/4/6/a-new-regional-order-for-the-strait-of-hormuz. Accesat la 5 aprilie 2026.
- Garwood-Gowers, Andrew. „Case Concerning Oil Platforms (Islamic Republic of Iran v United States of America): Did the ICJ Miss the Boat on the Law on the Use of Force?” Melbourne Journal of International Law 5 (2004). https://law.unimelb.edu.au/__data/assets/pdf_file/0005/1680431/Garwood-Gowers.pdf. Accesat la 5 aprilie 2026.
- Hughes, Geraint. 2020. “War in the Grey Zone: Historical Reflections and Contemporary Implications.” Survival 62 (3): 131–58. doi:10.1080/00396338.2020.1763618.
- International Court of Justice. Application of the Convention on the Prevention and Punishment of the Crime of Genocide (Bosnia and Herzegovina v. Serbia and Montenegro). Hotărârea din 26 februarie 2007. Reports of Judgments, Advisory Opinions and Orders (2007): 43–240. https://www.icj-cij.org/public/files/case-related/91/091-20070226-JUD-01-00-EN.pdf. Accesat la 5 aprilie 2026.
- International Court of Justice. Case Concerning Oil Platforms (Islamic Republic of Iran v. United States of America). Separate Opinion of Judge Bruno Simma. Judgment of 6 November 2003. I.C.J. Reports 2003. https://icj-web.leman.un-icc.cloud/sites/default/files/case-related/90/090-20031106-JUD-01-10-EN.pdf.
- International Court of Justice. Corfu Channel (United Kingdom of Great Britain and Northern Ireland v. Albania). Hotărârea din 9 aprilie 1949. Reports of Judgments, Advisory Opinions and Orders (1949): 4–35. https://www.icj-cij.org/public/files/case-related/1/001-19490409-JUD-01-00-EN.pdf. Accesat la 5 aprilie 2026.
- International Court of Justice. Military and Paramilitary Activities in and against Nicaragua (Nicaragua v. United States of America). Hotărârea din 27 iunie 1986 (fond). Reports of Judgments, Advisory Opinions and Orders (1986): 14–150. https://www.icj-cij.org/public/files/case-related/70/070-19860627-JUD-01-00-EN.pdf. Accesat la 5 aprilie 2026.
- International Court of Justice. Oil Platforms (Islamic Republic of Iran v. United States of America). Hotărârea din 6 noiembrie 2003. Reports of Judgments, Advisory Opinions and Orders (2003): 161–—. https://www.icj-cij.org/public/files/case-related/90/090-20031106-JUD-01-00-EN.pdf. Accesat la 5 aprilie 2026.
- International Institute of Humanitarian Law, San Remo Manual on International Law Applicable to Armed Conflicts at Sea, 12 June 1994, https://ihl-databases.icrc.org/assets/treaties/560-IHL-89-EN.pdf.
- LaGrone, Sam, „UPDATED: U.S. Ships Fired Shots to Warn Off 13 Iranian Fast Boats Harassing U.S. Guided Missile Sub, Warships,” USNI News, 10 mai 2021, https://news.usni.org/2021/05/10/u-s-ships-fired-shots-to-warn-off-13-iranian-fast-boats-harassing-u-s-guided-missile-sub-warships, accesat la 6 aprilie 2026.
- Leimbach, Jr., Wendell B., and Susan D. Levine. 2021. “Winning the Gray Zone: The Importance of Intermediate Force Capabilities in Implementing the National Defense Strategy.” Comparative Strategy 40 (3): 223–34. doi:10.1080/01495933.2021.1912490.
- Lott, A., & Kawagishi, S. (2022). The Legal Regime of the Strait of Hormuz and Attacks Against Oil Tankers: Law of the Sea and Law on the Use of Force Perspectives. Ocean Development & International Law, 53(2–3), 123–146. https://doi.org/10.1080/00908320.2022.2096158.
- Lott, Alexander, and Shin Kawagishi. 2022. “The Legal Regime of the Strait of Hormuz and Attacks Against Oil Tankers: Law of the Sea and Law on the Use of Force Perspectives.” Ocean Development & International Law 53 (2–3): 123–46. doi:10.1080/00908320.2022.2096158.
- McHugh, David, and Jon Gambrell. “Iran Starts to Formalize Its Chokehold on the Strait of Hormuz with a ‘Toll Booth’ Regime.” Associated Press News. March 27, 2026. https://apnews.com/article/iran-hormuz-shipping-tolls-china-de5159966cde7de7b964b3c2c67eec07.
- Mediterranean Shipping Company. „MSC Aries Incident Update.” 16 aprilie 2024. https://www.msc.com/en/newsroom/customer-advisories/2024/april/msc-aries-incident-update. Accesat la 5 aprilie 2026.
- Oral, Nilufer. „Transit Passage Rights in the Strait of Hormuz and Iran’s Threats to Block the Passage of Oil Tankers.” American Society of International Law. ASIL Insights, vol. 16, nr. 16, 3 mai 2012. https://www.asil.org/insights/volume/16/issue/16/transit-passage-rights-strait-hormuz-and-iran%E2%80%99s-threats-block-passage. Accesat la 5 aprilie 2026.
- Pardesi, Rajveer Singh, Mrinmay Dey și Michelle Nichols. „Iran tells UN: ‘non-hostile’ ships can transit Strait of Hormuz.” Reuters. 24 martie 2026. https://www.reuters.com/world/middle-east/iran-says-non-hostile-ships-can-transit-strait-hormuz-ft-reports-2026-03-24/. Accesat la 5 aprilie 2026.
- Responsibility of States for Internationally Wrongful Acts, adoptate de International Law Commission în 2001 și anexate la Rezoluția 56/83 a Adunarea Generală a Organizației Națiunilor Unite din 12 decembrie 2001, https://legal.un.org/ilc/texts/instruments/english/draft_articles/9_6_2001.pdf. Accesat la 6 aprilie 2026.
- Ringmar, Erik. “Recognition and the Origins of International Society.” In Recognition, Conflict and the Problem of Global Ethical Community, edited by Shannon Brincat. London: Routledge, 2015. https://doi.org/10.4324/9781315720494.
- România. Ordonanţa de urgenţă a Guvernului nr. 19/2026 privind declararea situaţiei de criză pe piaţa ţiţeiului şi/sau a produselor petroliere, respectiv benzină şi motorină, şi pentru instituirea unor măsuri de protejare a economiei şi populaţiei pe durata situaţiei de criză, precum şi pentru modificarea Ordonanţei de urgenţă a Guvernului nr. 12/2026 privind măsurile aplicabile clienţilor casnici din piaţa de gaze naturale în perioada 1 aprilie 2026–31 martie 2027. Monitorul Oficial al României, Partea I, nr. 237, 26 martie 2026.
- Saul, Jonathan. „Iran and Israel trade accusations at UN shipping agency over sea lanes.” Reuters. 18 iunie 2025. https://www.reuters.com/world/middle-east/iran-israel-trade-accusations-un-shipping-agency-over-sea-lanes-2025-06-18/. Accesat la 5 aprilie 2026.
- Skjærvø, Prods Oktor, James R. Russell și Djalal Khaleghi-Motlagh. „Aždahā.” Encyclopaedia Iranica. Vol. III, fasc. 2 (1987): 191–205. Publicat la 15 decembrie 1987. Actualizat la 13 ianuarie 2017. https://iranicaonline.org/articles/azdaha. Accesat la 5 aprilie 2026.
- Turner, Victor. The Ritual Process: Structure and Anti-Structure. Chicago: Aldine Publishing Company, 1969.
- U.S. Central Command, “International Maritime Security Construct Holds Change of Command,” International Maritime Security Construct Public Affairs, February 20, 2024, https://www.centcom.mil/MEDIA/NEWS-ARTICLES/News-Article-View/Article/3692107/international-maritime-security-construct-holds-change-of-command/.
- U.S. Naval Forces Central Command. „Second Merchant Vessel Seized within a Week by Iran.” 3 mai 2023. https://www.cusnc.navy.mil/Media/News/Display/Article/3382465/second-merchant-vessel-seized-within-a-week-by-iran/. Accesat la 5 aprilie 2026.
- United Nations Security Council. Letter dated 17 June 2019 from the Permanent Representatives of Norway, Saudi Arabia and the United Arab Emirates. Document S/2019/502. 18 iunie 2019. https://undocs.org/S/2019/502. Accesat la 5 aprilie 2026.
- United Nations Security Council. Letter dated 20 July 2019 from the Chargé d’affaires a.i. of the United Kingdom to the United Nations. Document S/2019/589. 22 iulie 2019. https://undocs.org/S/2019/589. Accesat la 5 aprilie 2026.
- United Nations Security Council. UN Security Council document S/2019/502. Scrisoare din 17 iunie 2019 adresată Președintelui Consiliului de Securitate de către reprezentanții permanenți ai Norvegiei, Arabiei Saudite și Emiratelor Arabe Unite. 18 iunie 2019. https://undocs.org/S/2019/502. Accesat la 5 aprilie 2026.
- United Nations, United Nations Convention on the Law of the Sea, Part III “Straits Used for International Navigation,” Article 38, accessed April 6, 2026, https://www.un.org/depts/los/convention_agreements/texts/unclos/part3.htm.
- United Nations. Treaties and International Agreements Registered or Filed and Recorded with the Secretariat of the United Nations. Vol. 1835. New York: United Nations, 1998. https://treaties.un.org/doc/Publication/UNTS/Volume%201835/v1835.pdf.
- van Gennep, Arnold. The Rites of Passage. Tradus de Monika B. Vizedom și Gabrielle L. Caffee. Cu o nouă introducere de David I. Kertzer. Ediția a II-a. Chicago: University of Chicago Press, 2019.
[1] Articolul este publicat pe portalul Universul Juridic și inclus în numărul 4/2026 al revistei UJ.
[2]Cristina Elena Popa Tache este cercetătoare invitată la Centrul Lauterpacht pentru Drept Internațional, Universitatea din Cambridge, expertă în Forumul pentru Securitate Maritimă, președintă a Institutului Internațional pentru Analiza Mutațiilor Juridice și Administrative, co-coordonatoare a ESIL IG Afaceri Internaționale și Drepturile Omului; profesor asociat de drept internațional public. ORCID ID: 0000-0003-1508-7658. E-mail: cristinapopatache@gmail.com.
[3] Cătălin-Silviu Săraru este membru ESIL și profesor la Facultatea de Drept a Academiei de Studii Economice București, specializat în drept administrativ și drept public comparat. Este redactor-șef al revistei Tribuna Juridica (indexată de Clarivate Analytics și Scopus) și președinte al Societății de Științe Juridice și Administrative. De asemenea, este membru al Academiei Oamenilor de Știință din România. ORCID ID: https://orcid.org/0000-0001-6261-5893. E-mail: catalinsararu@yahoo.com.
[4] Cecilia Ciocirlan este cadru dicatic asociat la Facultatea de Afaceri Globale si Leadership Internationala din cadrul Universității Internaționale Danubius Galați, ORCID ID: 0000-0002-4460-6958. E-mail: ceciliaoanaciocirlan@univ-danubius.ro.
[5] Filofteia Repez este profesoară la Universitatea Internațională Danubius, Galați. Membru asociat al Academiei Române a Oamenilor de Știință Militari. filofteiarepez@univ-danubius.ro. ORCID ID: 0009-0009-6124-8644.
[6] Mircea Valentin CÂRLAN este lector universitar doctor la Facultatea de Drept si Guvernanta Internationala din cadrul Universității Internaționale Danubius Galați, administrator public senior și expert juridic român cu o vastă experiență în gestionarea fondurilor europene, ajutoare de stat și achiziții publice. Deține o experiență importantă în guvernanța corporativă publică. ORCID ID: 0009-0002-8195-7914. E-mail: carlan.mircea@gmail.com.
[7] LNG este acronimul pentru Liquefied Natural Gas (gaz natural lichefiat).
[8] Candace Dunn și Justine Barden, „Amid regional conflict, the Strait of Hormuz remains critical oil chokepoint,” https://www.eia.gov/todayinenergy/detail.php, publicat la 16 iunie 2025, U.S. Energy Information Administration (EIA), accesat la 5 aprilie 2026.
[9] Rajveer Singh Pardesi, Mrinmay Dey și Michelle Nichols, „Iran tells UN: ‘non-hostile’ ships can transit Strait of Hormuz,” Reuters, 24 martie 2026, https://www.reuters.com/world/middle-east/iran-says-non-hostile-ships-can-transit-strait-hormuz-ft-reports-2026-03-24/, accesat la 6 aprilie 2026.
[10] Carta Organizației Națiunilor Unite, adoptată la San Francisco la 26 iunie 1945, intrată în vigoare la 24 octombrie 1945, https://www.un.org/en/about-us/un-charter, accesat la 6 aprilie 2026.
[11] Pentru mai multe detalii vezi The Rites of Passage, de Arnold van Gennep, trad. Monika B. Vizedom și Gabrielle L. Caffee, cu o nouă introducere de David I. Kertzer, ediția a II-a (Chicago: University of Chicago Press, 2019). De asemenea, vezi The Ritual Process: Structure and Anti-Structure, de Victor Turner (Chicago: Aldine Publishing Company, 1969).
[12] Declarația privind principiile de drept internațional referitoare la relațiile prietenești și cooperarea dintre state, adoptată de Adunarea Generală a Organizației Națiunilor Unite prin Rezoluția 2625 (XXV), 24 octombrie 1970, în cadrul celei de-a douăzeci și cincea sesiuni, https://digitallibrary.un.org/record/202170, accesat la 6 aprilie 2026. Vezi Definiția agresiunii, adoptată de Adunarea Generală a Organizației Națiunilor Unite prin Rezoluția 3314 (XXIX), 14 decembrie 1974, https://legal.un.org/avl/ha/da/da.html, accesat la 5 aprilie 2026.
[13] Military and Paramilitary Activities in and against Nicaragua (Nicaragua v. United States of America), Hotărârea din 27 iunie 1986 (fond), International Court of Justice, Reports of Judgments, Advisory Opinions and Orders (1986), p. 14, https://www.icj-cij.org/public/files/case-related/70/070-19860627-JUD-01-00-EN.pdf, accesat la 6 aprilie 2026.
[14] Alexander Lott și Shin Kawagishi, „The Legal Regime of the Strait of Hormuz and Attacks Against Oil Tankers: Law of the Sea and Law on the Use of Force Perspectives,” Ocean Development & International Law 53, nr. 2–3 (2022): 123–146, https://doi.org/10.1080/00908320.2022.2096158, accesat la 6 aprilie 2026; și Nilufer Oral, „Transit Passage Rights in the Strait of Hormuz and Iran’s Threats to Block the Passage of Oil Tankers,” American Society of International Law, ASIL Insights, vol. 16, nr. 16, 3 mai 2012, https://www.asil.org/insights/volume/16/issue/16/transit-passage-rights-strait-hormuz-and-iran%E2%80%99s-threats-block-passage, accesat la 6 aprilie 2026.
[15] Actul privind zonele maritime ale Republicii Islamice Iran în Golful Persic și Marea Oman, adoptat la 2 mai 1993, text transmis Organizației Națiunilor Unite, https://www.un.org/depts/los/LEGISLATIONANDTREATIES/PDFFILES/IRN_1993_Act.pdf, accesat la 6 aprilie 2026.
[16] Responsibility of States for Internationally Wrongful Acts, adoptate de International Law Commission în 2001 și anexate la Rezoluția 56/83 a Adunarea Generală a Organizației Națiunilor Unite din 12 decembrie 2001, https://legal.un.org/ilc/texts/instruments/english/draft_articles/9_6_2001.pdf, accesat la 6 aprilie 2026.
[17] Application of the Convention on the Prevention and Punishment of the Crime of Genocide (Bosnia and Herzegovina v. Serbia and Montenegro), Hotărârea din 26 februarie 2007, International Court of Justice, Reports of Judgments, Advisory Opinions and Orders (2007), p. 43, §371, https://www.icj-cij.org/public/files/case-related/91/091-20070226-JUD-01-00-EN.pdf, accesat la 6 aprilie 2026.
[18] Corfu Channel (United Kingdom of Great Britain and Northern Ireland v. Albania), Hotărârea din 9 aprilie 1949 (fond), International Court of Justice, Reports of Judgments, Advisory Opinions and Orders (1949), p. 4, https://www.icj-cij.org/public/files/case-related/1/001-19490409-JUD-01-00-EN.pdf, accesat la 6 aprilie 2026.
[19] de van Gennep și Turner, op. cit.
[20] Prods Oktor Skjærvø, James R. Russell și Djalal Khaleghi-Motlagh, „Aždahā,” Encyclopaedia Iranica, vol. III, fasc. 2 (1987): 191–205, publicat la 15 decembrie 1987, actualizat la 13 ianuarie 2017, https://iranicaonline.org/articles/azdaha, accesat la 6 aprilie 2026.
[21] UN Security Council document S/2019/502, Scrisoare din 17 iunie 2019 adresată Președintelui Consiliului de Securitate de către reprezentanții permanenți ai Norway, Saudi Arabia și United Arab Emirates, United Nations Security Council, 18 iunie 2019, https://undocs.org/S/2019/502, accesat la 6 aprilie 2026.
[22] „Oman, Iran discuss smooth transit in the Strait of Hormuz, Muscat says,” Al Jazeera, 5 aprilie 2026, https://www.aljazeera.com/news/2026/4/5/oman-iran-discuss-smooth-transit-in-the-strait-of-hormuz-muscat-says, accesat la 6 aprilie 2026.
[23] Sina Emami, „A new regional order for the Strait of Hormuz,” Al Jazeera, 6 aprilie 2026, https://www.aljazeera.com/opinions/2026/4/6/a-new-regional-order-for-the-strait-of-hormuz, accesat la 6 aprilie 2026.
[24] Letter dated 17 June 2019 from the Permanent Representatives of Norway, Saudi Arabia and the United Arab Emirates, United Nations Security Council, document S/2019/502, 18 iunie 2019, https://undocs.org/S/2019/502, accesat la 6 aprilie 2026.
[25] Letter dated 20 July 2019 from the Chargé d’affaires a.i. of the United Kingdom to the United Nations, United Nations Security Council, document S/2019/589, 22 iulie 2019, https://undocs.org/S/2019/589, accesat la 6 aprilie 2026.
[26] Sam LaGrone, „UPDATED: U.S. Ships Fired Shots to Warn Off 13 Iranian Fast Boats Harassing U.S. Guided Missile Sub, Warships,” USNI News, 10 mai 2021, https://news.usni.org/2021/05/10/u-s-ships-fired-shots-to-warn-off-13-iranian-fast-boats-harassing-u-s-guided-missile-sub-warships, accesat la 6 aprilie 2026.
[27] „Second Merchant Vessel Seized within a Week by Iran,” U.S. Naval Forces Central Command, 3 mai 2023, https://www.cusnc.navy.mil/Media/News/Display/Article/3382465/second-merchant-vessel-seized-within-a-week-by-iran/, accesat la 6 aprilie 2026.
[28] „MSC Aries Incident Update,” Mediterranean Shipping Company, 16 aprilie 2024, https://www.msc.com/en/newsroom/customer-advisories/2024/april/msc-aries-incident-update, accesat la 6 aprilie 2026.
[29] Jonathan Saul, „Iran and Israel trade accusations at UN shipping agency over sea lanes,” Reuters, 18 iunie 2025, https://www.reuters.com/world/middle-east/iran-israel-trade-accusations-un-shipping-agency-over-sea-lanes-2025-06-18/, accesat la 6 aprilie 2026.
[30] Elaborată de autori. Incidentele din 2019 sunt susținute de comunicări către Consiliul de Securitate și relatări instituționale din media; sechestrarea Stena Impero este documentată în scrisoare ONU și comunicări guvernamentale; episoadele din 2023–2024 sunt confirmate de comunicate navale și de operator; iar în 2025–2026 există relatări instituționale (International Maritime Organization) și media despre escaladare, condiționări și atacuri asupra navelor.
[31] Geraint Hughes, „War in the Grey Zone: Historical Reflections and Contemporary Implications,” Survival 62, nr. 3 (2020): 131–158, https://doi.org/10.1080/00396338.2020.1763618, accesat la 6 aprilie 2026.
[32] Vezi Definiția agresiunii, adoptată de Adunarea Generală a Organizației Națiunilor Unite prin Rezoluția 3314 (XXIX), 14 decembrie 1974, https://legal.un.org/avl/ha/da/da.html, accesat la 5 aprilie 2026.
[33] Oil Platforms (Islamic Republic of Iran v. United States of America), Hotărârea din 6 noiembrie 2003, International Court of Justice, Reports of Judgments, Advisory Opinions and Orders (2003), p. 161, https://www.icj-cij.org/public/files/case-related/90/090-20031106-JUD-01-00-EN.pdf, accesat la 6 aprilie 2026.
[34] Andrew Garwood-Gowers, „Case Concerning Oil Platforms (Islamic Republic of Iran v United States of America): Did the ICJ Miss the Boat on the Law on the Use of Force?”, Melbourne Journal of International Law 5 (2004), https://law.unimelb.edu.au/__data/assets/pdf_file/0005/1680431/Garwood-Gowers.pdf, accesat la 6 aprilie 2026.
[35] United Nations, United Nations Convention on the Law of the Sea, Part III “Straits Used for International Navigation,” Article 38, accessed April 6, 2026, https://www.un.org/depts/los/convention_agreements/texts/unclos/part3.htm.
[36] United Nations, Treaties and International Agreements Registered or Filed and Recorded with the Secretariat of the United Nations, vol. 1835 (New York: United Nations, 1998), 78 ff., https://treaties.un.org/doc/Publication/UNTS/Volume%201835/v1835.pdf.
[37] Alexander Lott and Shin Kawagishi, “The Legal Regime of the Strait of Hormuz and Attacks Against Oil Tankers: Law of the Sea and Law on the Use of Force Perspectives,” Ocean Development & International Law 53, no. 2–3 (2022): 123–146, https://doi.org/10.1080/00908320.2022.2096158.
[38] David McHugh and Jon Gambrell, “Iran Starts to Formalize Its Chokehold on the Strait of Hormuz with a ‘Toll Booth’ Regime,” Associated Press News, March 27, 2026, https://apnews.com/article/iran-hormuz-shipping-tolls-china-de5159966cde7de7b964b3c2c67eec07.
[39] International Court of Justice, Case Concerning Oil Platforms (Islamic Republic of Iran v. United States of America), Separate Opinion of Judge Bruno Simma, Judgment of 6 November 2003, I.C.J. Reports 2003, pp. 324, 361 ff., https://icj-web.leman.un-icc.cloud/sites/default/files/case-related/90/090-20031106-JUD-01-10-EN.pdf.
[40] John Allphin Moore Jr. and Jerry Pubantz, The New United Nations: International Organization in the Twenty-First Century, 3rd ed. (New York: Routledge, 2022), https://doi.org/10.4324/9781003281535. Opinia din articol rămâne viabilă chiar dacă Ringmar explică geneza societății internaționale prin prisma conceptului de recunoaștere, arătând că ordinea internațională nu se constituie exclusiv prin norme juridice sau echilibre de putere, ci prin procese intersubiective de validare reciprocă între entități politice. Vezi Erik Ringmar, “Recognition and the Origins of International Society,” in Recognition, Conflict and the Problem of Global Ethical Community, ed. Shannon Brincat (London: Routledge, 2015), https://doi.org/10.4324/9781315720494. Moore și Pubantz evidențiază transformarea sistemului Națiunilor Unite în secolul XXI, caracterizată prin extinderea funcțiilor normative, creșterea interdependenței instituționale și adaptarea la provocări noi precum securitatea globală, guvernanța economică și noile tipuri de conflicte.
[41] International Institute of Humanitarian Law, San Remo Manual on International Law Applicable to Armed Conflicts at Sea, 12 June 1994, https://ihl-databases.icrc.org/assets/treaties/560-IHL-89-EN.pdf.
[42] LOAC este acronimul pentru Law of Armed Conflict (dreptul conflictelor armate).
[43] Vezi Nota de subsol nr. 15.
[44] Corfu Channel (United Kingdom of Great Britain and Northern Ireland v. Albania), Hotărârea din 9 aprilie 1949 (fond), International Court of Justice, Reports of Judgments, Advisory Opinions and Orders (1949), p. 4, https://www.icj-cij.org/public/files/case-related/1/001-19490409-JUD-01-00-EN.pdf, accesat la 6 aprilie 2026.
[45] Julie Celine Bergaust and Stig Rune Sellevåg, “Improved Conceptualising of Hybrid Interference below the Threshold of Armed Conflict,” European Security 33, no. 2 (2024): 169–195, https://doi.org/10.1080/09662839.2023.2267478.
[46] Vezi detalii în Wendell B. Leimbach Jr. and Susan D. Levine, “Winning the Gray Zone: The Importance of Intermediate Force Capabilities in Implementing the National Defense Strategy,” Comparative Strategy 40, no. 3 (2021): 223–234, https://doi.org/10.1080/01495933.2021.1912490.
[47] U.S. Central Command, “International Maritime Security Construct Holds Change of Command,” International Maritime Security Construct Public Affairs, February 20, 2024, https://www.centcom.mil/MEDIA/NEWS-ARTICLES/News-Article-View/Article/3692107/international-maritime-security-construct-holds-change-of-command/. Inițiativa International Maritime Security Construct este un exemplu de instituționalizare a cooperării multilaterale în domeniul securității maritime, în special în zone strategice precum Golful Persic și Strâmtoarea Hormuz, unde protecția libertății de navigație și descurajarea amenințărilor hibride reprezintă obiective operaționale centrale. Se observă astfel rolul crescând al aranjamentelor de securitate flexibile, complementare mecanismului juridic internațional, în gestionarea riscurilor maritime sub pragul conflictului armat.
[48] Danish Ministry of Defence, “European Maritime Awareness in the Strait of Hormuz (EMASOH),” accessed April 6, 2026, https://www.fmn.dk/en/topics/operations/ongoing-operations/hormuz/.
[49] AIS este acronimul pentru Automatic Identification System (Sistem automat de identificare a navelor), un sistem de comunicație maritimă obligatoriu pentru majoritatea navelor comerciale, reglementat prin Convenția SOLAS, care transmite în mod continuu date despre navă.
[50] ARSIWA este acronimul pentru Articles on Responsibility of States for Internationally Wrongful Acts, astfel cum a fost utilizat consecvent în acest articol. MDA este acronimul pentru Maritime Domain Awareness care, la nivel de definiție generală înseamnă capacitatea de a avea o imagine completă și în timp real asupra activităților maritime.
[51] A se vedea Ordonanţa de urgenţă a Guvernului nr. 19/2026 privind declararea situaţiei de criză pe piaţa ţiţeiului şi/sau a produselor petroliere, respectiv benzină şi motorină, şi pentru instituirea unor măsuri de protejare a economiei şi populaţiei pe durata situaţiei de criză, precum şi pentru modificarea Ordonanţei de urgenţă a Guvernului nr. 12/2026 privind măsurile aplicabile clienţilor casnici din piaţa de gaze naturale în perioada 1 aprilie 2026 – 31 martie 2027, publicată în Monitorul Oficial, Partea I, Nr. 237 din 26 martie 2026.
[52] Utilizarea acestor surse semnalează, din punct de vedere metodologic, un nivel ridicat de rigoare științifică, întrucât atât IEA, cât și EIA furnizează date considerate de referință în literatura de specialitate indexată, în rapoarte ale organizațiilor internaționale și în analize de securitate strategică.